|
2001年12月3日Treva ベース基板
写真をクリックすると、拡大写真が見れます。
注文は、CADで作った Gerberデータをメールで送ります。
CADはWinDraftを使用しました。
相手はブルガリア人ですが、英語で相手してくれます。
反応はかなりすばやくて安心でした。
支払いはクレジットカードです。
メールで送られてくる注文書(Wordファイル)に、
送付先、クレジットカードなどの情報とサインを書いて、
FAXで送ると注文終了。注文後2週間程で手元に届きました。
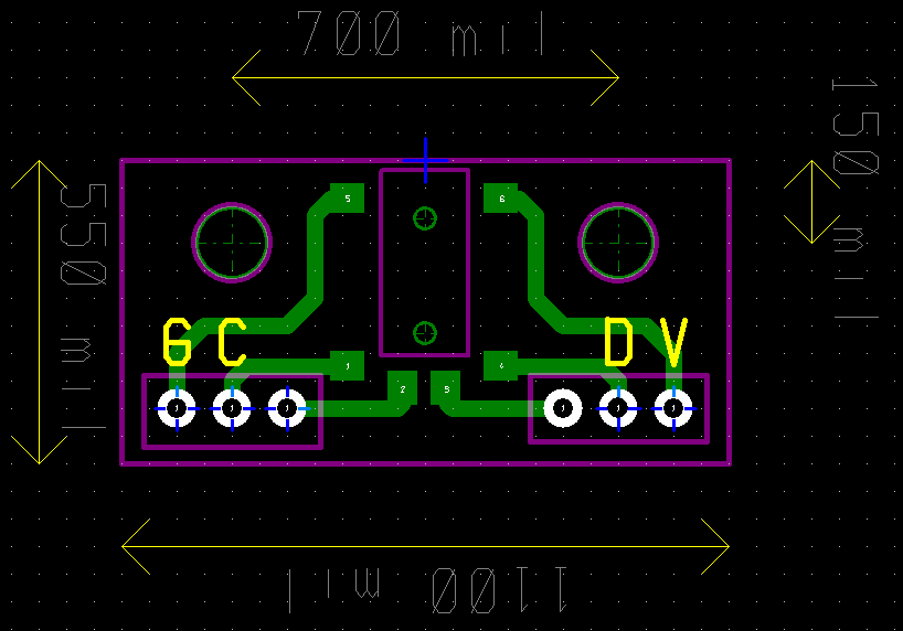
φ3の固定用の穴が2つ開いています。 片面基板ですので、スペーサ無しで固定しても問題ないはずです。
基板のサイズは、LEGOの2×4ポッチのブロックの内側に
ハマルサイズになっています。
ただし、1辺を削る必要があります。
部品はどんどん揃っていく... |
$Id: trebase.html,v 1.61 2006/02/08 07:02:21 nari Exp $