NRIロゴ2号
| Top Page| うだうだ日記| 写真日記|
| L-Card+| パソコン研| リンク集|

2001年12月3日

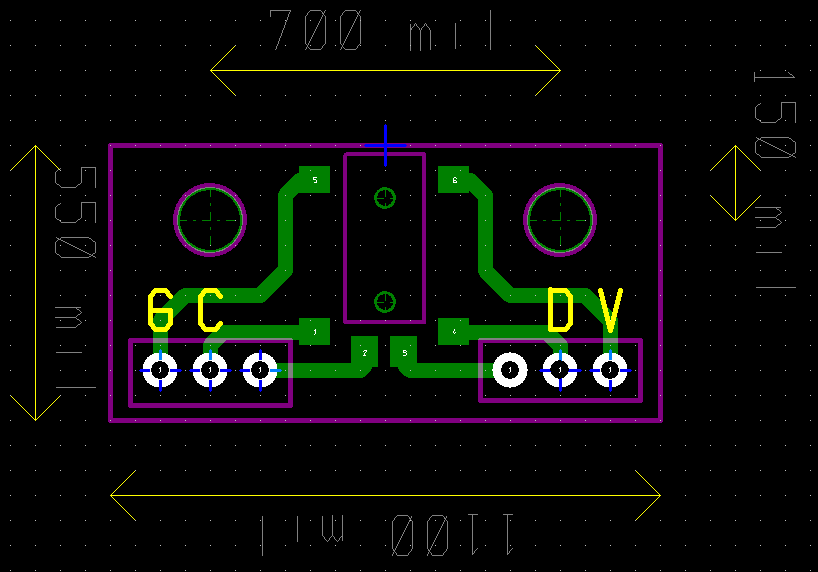
Treva ベース基板

クリックすると拡大
Treva用のジャック固定用の 基板を作成しましたので、 紹介します。

写真をクリックすると、拡大写真が見れます。

...
届いた基板。 封筒にはブルガリアの文字?
基板は ブルガリアの olimexに注文しました。 片面基板+グリーンレジスト+シルクスクリーン 1枚(160mm×100mm)で なんと、$21です。送料が$8ぐらいですから 3000円ちょっとで 基板ができてしまいます。小さい基板の場合は、 同じ値段で 多面づけと切断をしてくれます。 今回の基板では 160mm×100mmのなかに30枚 面付けしてもらいました。

注文は、CADで作った Gerberデータをメールで送ります。 CADはWinDraftを使用しました。 相手はブルガリア人ですが、英語で相手してくれます。 反応はかなりすばやくて安心でした。 支払いはクレジットカードです。 メールで送られてくる注文書(Wordファイル)に、 送付先、クレジットカードなどの情報とサインを書いて、 FAXで送ると注文終了。注文後2週間程で手元に届きました。

Trevaのジャックを取り付けたところ
Trevaのジャック(φ2.5 4極)用の基板です。 基板の端をかっきりに削ってやらないと、うまくハマリません。

φ3の固定用の穴が2つ開いています。 片面基板ですので、スペーサ無しで固定しても問題ないはずです。

基板のサイズは、LEGOの2×4ポッチのブロックの内側に ハマルサイズになっています。 ただし、1辺を削る必要があります。


削る前のブロックと削った後のブロック。 右にあるのは、サンハヤトのミニドリル。

基板がはまる。 接着剤で固定すればいいのかな?

上下左右固めてみる。 ちょっと大きいかも。 ジャックがあたるので、下のブロックも少し削りました。

Treva装着状態。 いかん、ピントが奥に合っている...

部品はどんどん揃っていく...
はやく ものを作らんといかんですね。

$Id: trebase.html,v 1.61 2006/02/08 07:02:21 nari Exp $