Kumaduino v215a1
基板の間違い
COMコネクタの裏面の信号名が間違っています。
表面の信号名が正解です。
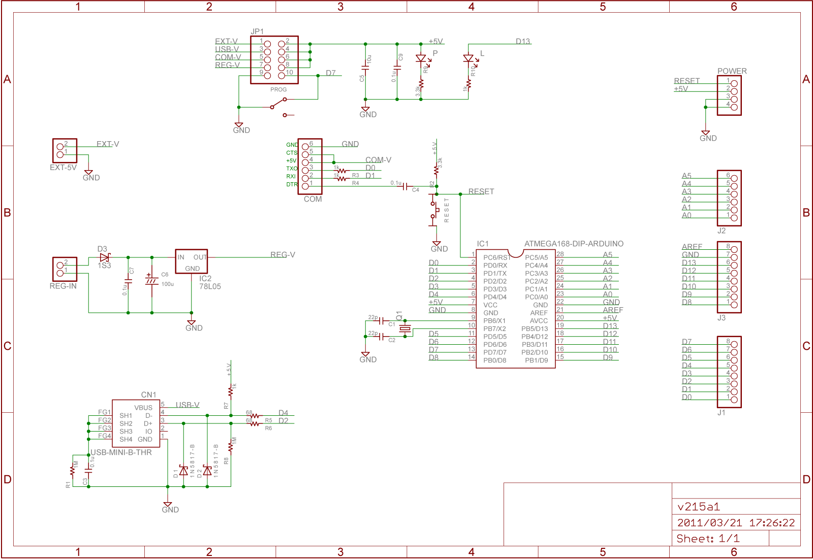
回路
回路図
|
- 回路図: PDFファイル
- 標準的なArduinoの回路です。
COM端子に
FTDI Basic breakout
を接続すると
Arduino Duemilanoveとして使用できます。
-
MetaboardコンパチのUSB接続のための回路を装備しています。
FTDI等のUSBシリアル変換チップを使わず安価に、
Arduinoからプログラムを書きこむことができます。
- 電源は以下の4系統から1つをショートピンで選択します。
- USBコネクタ(Metaboardコンパチモード用端子)
- COMコネクタ(FTDI Basic breakout用端子)
- 外部電源 7V〜15V,レギュレータ経由で給電
- 外部電源 5V, 直接給電
部品
部品表を以下に示す。
使う機能に必要な部品に◯を付けてあります。
なるべく
秋月電子で揃うようにしましたが、
22pFのチップコンデンサと3.3Vのチェナ−ダイオードが
秋月電子では扱っていません。
これらは
共立エレショップなどで購入可能です。
チップ抵抗は細かく買うと高いので、
この際 秋月電子の2500個リールで揃えるのもいいかもしれません。
68,1K,3.3K,1Mの4種類なので全部集めても2,000円です。
電源用のコンデンサC5は、3.2mm×2.0mmサイズでないと
ハンダ付けできないので、注意してください。
容量は10uFでも4.7uFでも良いです。
組み立て
部品はどのような順序で取り付けても構いませんが、
裏面から表面、背が低い部品から高い部品の順で付けていくと、
スムーズに作業を進めることができるでしょう。
組立手順:PDFファイル
C6の電解コンデンサを使用し、
なおかつ基板を重ねて使用する場合には、
C6を寝せて実装するなど、注意したほうが良いでしょう。
copyright 2011, Hiroshi Narimatsu.