h_nari @ 熊本市のブログ。電子工作、プログラミング、ゲーム、TV、 政治、インターネットなどに日々の思い付きを、 うだうだ~と書いていきたい。
このブログにはコメント欄を設けておりません。 記事への御意見、ご質問はtwitter @h_nari宛に お願い致します。


アーカイブ


アマゾン・ベストセラー

メタ情報
RSS
Login

ステッピング・モータドライバ

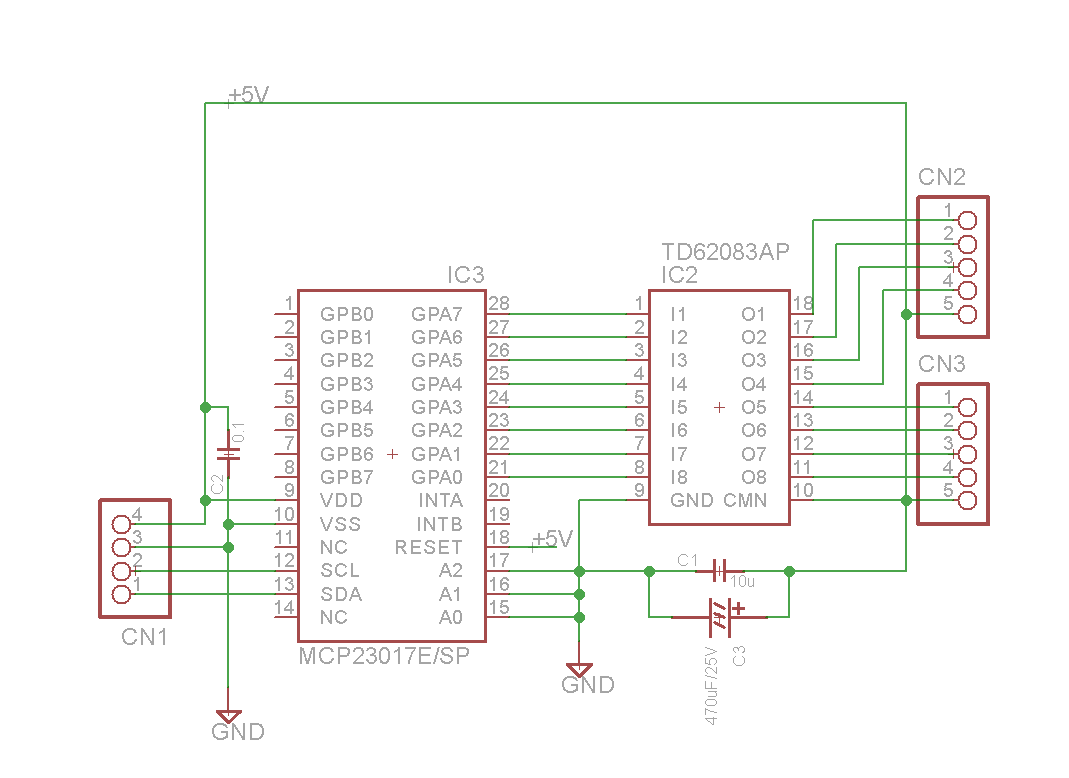
秋月電子から部品が届いたので 安いステッピング・モータ用のドライバを作る。 ポイントは I2C I/Oエキスパンダ MCP23017を使用する点。 16bitのポートをI2C経由でコントロールできる。 このうち8bitを2個のステッピングモータに使用し、 残りの8bitは将来、リミットスイッチ等の入力に 使用する算段。ドライバには 8chの TD62083を使用する。

回路図を示す。

秋月電子の Dタイプのユニバーサル基板に 部品を配置し固定。スズメッキ線(半田メッキ線)で配線する。 Groveの4本ケーブルでステッピング・モータの電源も 済ませたいので大きめのコンデンサをつける。

ESP32 Devkitでテストプログラムを作る。 MCP23017用に Adaruitのライブラリがあるが、 bit単位の操作ばかりでbyte単位の操作が できないので Wireライブラリを直接使用することにする。 MCP23017は1byteの書き込みで 出力8bitを変化させることができるので ステッピングモータの操作には都合が良い。 なんやかんやでライブラリが完成。 githubで公開した。

動作させると最高速度の秒速90度(15RPM)で 2個のステッピングモータを動作させても i2cへの書き込み周期は1mS程度。 USBの電源電流も 未回転時 164mA, 15RPM回転時 377mAで モーター分は200mA程度。 USB給電でも充分動かせる。

次は、メカを作って動かしてみよう。