h_nari @ 熊本市のブログ。電子工作、プログラミング、ゲーム、TV、 政治、インターネットなどに日々の思い付きを、 うだうだ~と書いていきたい。
このブログにはコメント欄を設けておりません。 記事への御意見、ご質問はtwitter @h_nari宛に お願い致します。


アーカイブ


アマゾン・ベストセラー

メタ情報
RSS
Login

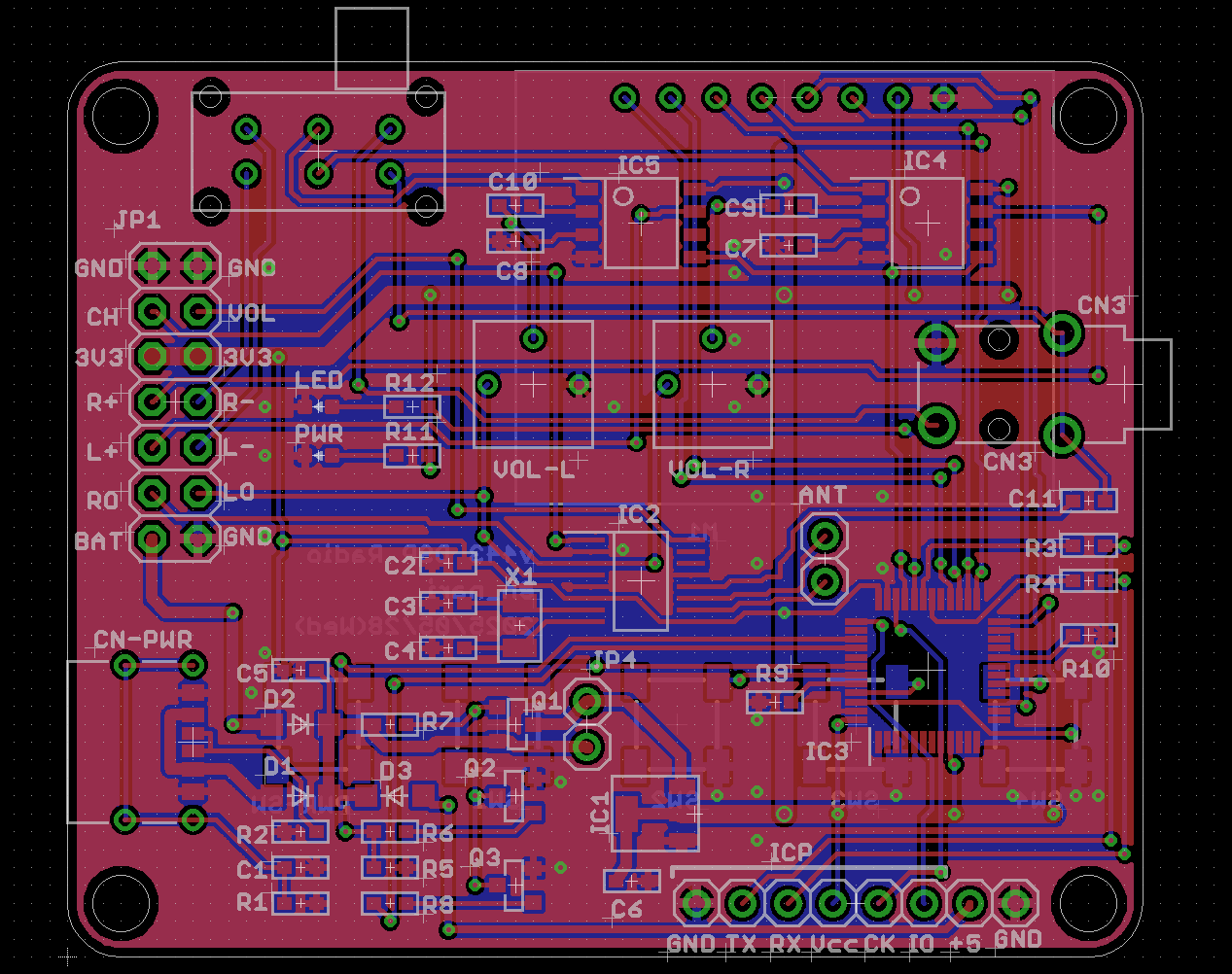
ラジオその後

ラジオの回路の実験をいろいろやろうと思っていたが、 回路を組むのがメンドクサイので、 基板を起こすことに。

Elecrowだと、100x100mmまでの2層基板が5枚で$1。 送料抜きならユニバーサル基板より安い。 なんで、こんなに安いのか疑問。 送料も安くて OCS/ANAで $8.20。

歳を取ると、基板の完成を待つが苦にならない。