マインクラフトで Virtual秋葉原の建設を 進めている。 建設には資材が必要で特に石・丸石が不足がちである。 地下を掘っても深層岩とか出てきて効率が悪いので 石・丸石製造機を製作した。 (参考: 【改良版】1分で600個!?高速丸石製造機の作り方【マイクラ統合版】1.17) 効率は良くなったがマウスの左ボタンを押し続けるのがつらい。 ボタンを押した状態でUSBマウスのケーブルを抜く方法もあるが面倒だ。 以前製作した マインクラフト自動釣り機用マウス を試すが、なぜかUSBマウスとして認識されない。 COMポートとして認識されてしまう。 もっとも使えたとしても、これには右ボタンの押しっぱなし機能しかなく 左ボタンは押せないので使えない。 そこで今回は3Dプリンタでマウスのボタンを押し続ける治具を作ることにした。
タグ:『3Dプリント』の付いた記事
マウス押しっぱなし治具製作 3Dプリントゲーム
使用しているマウスは LogicoolのG300s。 これの外形寸法の図面なりデータなりあれば 設計が楽になると考え探してみたら GRABCADに CADデータがあった。 GRABCADとは無料でCADモデルをダウンロードできるサイトらしい。 ユーザ登録しデータをダウンロードすると 拡張子が .SLDPRTのファイルが現れた。 SolidWorksの部品ファイルのフォーマットらしい。 Fusion360で開くことができた。 但し、縮尺が変だったので実測値に合うよう 拡大して使用した。これは正しい縮尺で読み込む方法があるのだろうか?
マウスの形状を参照しながら、 ボタンを押す治具と ボタンを押した時、マウスが後ろに下がらないように 支える治具の2つを設計した。 治具は 10mm x 20mm x 3.5mm の皿穴付きネオジム磁石で固定する。 私は、この磁石を多用するが、他の人が3Dプリントで、磁石を使っている 例をあまり見た記憶がない。3Dプリンタで物を作る場合、固定の方法として 便利だし、未使用時にも適当な金属にくっつけておけるので便利だ。 アマゾンとかでも1個100円ぐらいで買えるし、AliExpressなら50円ぐらいで 購入可能。お勧めする。
2個の治具は各30分ぐらいでプリント完了。 試すと、問題なくマウスのボタンを押したままにできる。 マウスを後ろから支える治具は無くても使用できた。 ボタンを押さえる部分の幅が広くて若干使いにくいので 修正して完成した。
| ネオジム磁石で固定 | マウスを後ろで支える治具。 無くても使用できた |
マウスボタンを押す治具 |
最後に
これで石・丸石製造機を動作させたまま動画など見ていられるので 楽に資材を集めることが出来るようになった。 ただし、動作中、ツルハシの耐久値が減っていくので 完全に放置するのは、ちょっと怖い。 しかし、ツルハシ1本分の耐久値を全て消費するには時間がかかるので 結構放置できる。 いちど、どの程度、放置可能か時間を計るべきだろう。
PCのUSBキーボード・マウスがわりに動く機器も 何かと便利なので 機会があれば作り直したい。
余談
ホロライブ6期生、 Holoxのマイクラライフに注目している。 ホロサバへのデビューは既に済んでおり、 次は、どこに拠点を構えるかという状況。 マイクラで活発に活動するには、 いろんなものを建築する広いスペースが欲しいので 未開拓地区に拠点を構えるのが好ましい。 開発が盛んな北西部(5期生ビル、ペコランド、アクキン建設本社、地下帝国方面)は ホロライブ中央部(ネザーゲート、資源サーバへのゲート)から遠い。 南西部(ID地区、夏祭り会場方面)に広い未開拓地があるので ここが最適地だと思う。
すると、 鷹嶺ルイがアクア・マリン号近く、 風真いろはが中心近く(南東よりの水辺?)に 仮拠点を置くなか、 山田こと総帥ラプラス・ダークネスが 南西部の夏祭り会場奥の森の中に拠点を設置。 このまま、総帥の拠点を中心に開発を進めると スペースは広いし、良い感じになるのではないかと思うのだが どうなるだろう。注目だ。
ホロサバは範囲が広くエリトラ無しでは移動が大変なので、 ネザー経由の移動経路を整備すれば良いのにと思ってしまう。 この辺は、マイクラに詳しい風真いろはに期待しよう。
偵察ロボット製作 プログラミング3Dプリント
ステッピングモータを使用し 偵察ロボットを製作した。 遅いステッピングモータだが 卓上を走らせるにはちょうど良い。 床を走らせるには速度不足。 電池はダイソーの500円モバイル・バッテリーを使用。 その所為で車体が若干大きめになってしまった。 3Dプリンタで遊ぶには良いテーマだ。
マイコンはESP32 Kitで、 FANコントローラの時に作成した 自作の CLI_Libraryに前進、後進、右回り、左回り などのコマンドを追加して動かした。
いずれはROS2を動かし 無線経由で動かしたいが、 とりあえず、このCLIを 無線経由でTELNETなどで動かせれば便利ではないかと 試してみたら、わりと簡単に動いた。 TELNETのプロトコルがよくわからないので 端末調整の通信っぽいものは無視しているが なんとか通信できている。 たまに、端末状態がおかしくなり 改行が^Mなどと表示されるが 接続しなおせば直る。 プロトコルがわかれば対策したいところ。
CLI_Libraryのexampleに telnet.ino を追加したので、興味がある人は見て欲しい。
| よこから。ちょっとでかめ | 後ろ | 下から |
偵察ロボット用車体としては 軽トラのラジコン を購入していたわけだが、 ROS2で遊ぶには位置がある程度分かったほうが 面白そうだ、ということで今回はこちらにした。 軽トラ・ラジコンも操舵用のRCサーボと RE-280級の小型モータで 動いているので、いずれドライバー搭載の基板を作って 動かしたい。
部品の配置は、すぐに決まったが それらを固定する車体の設計には 手間取った。 思いついてしまえば、なんてこと無いのだが、 それまでは結構しんどい。 改良する点は、たくさんあり、 すぐにでも作り直したいのだが ソフトをある程度動かしてからに しようと思う。 いずれにせよ、3Dプリンタの良いネタだ。
| 部品の配置は割とすぐ決まった | こういうボディを思いついて | こうなった |
3Dプリンタといえば X-Smartの調子が悪い。 フィラメントを吸い込まない。 ノズルを交換したが回復しない。 あと、ヒータの温度センサーの値が変な時がある。 熱電対か配線途中の接触不良が疑われる。 メーカーのQIDIは偉いことに 部品をAliExpressで販売している。 ヘッド(6,785円)とフラットケーブル(2,341円)を 購入すれば修理できそうだが、ちょっと悩む。 X-Smartは良いプリンタだが Ender3V2に慣れると印刷範囲の狭さがつらい。 140x140x140だが、端の方は反ってしまうので 100x100x140だと思って使っている。 惜しいがX-Smartには引退してもらい、 次の3Dプリンタの設置スペースを 確保したほうが良いかもしれない。
3Dプリンタの性能評価 3Dプリント
3Dプリンタの性能評価を行うための テストデータ(形状)がある。 これを使って なんとか重工のケロ氏が Creality Ender7、 トンコツ氏が PRUSA i3 MK3S+の 性能評価を行っていたので、 自分の奴、QIDI X-Smartと Creality Ender3V2の性能評価を行ってみた。
テストに使用するデータは kickstarterとautodesk社が提供しているもので githubで公開されていて、 結果を点数化する方法も説明されている。
githubからstlファイルをダウンロードする。 CuraとQidi Printで、それぞれ Ender3V2とX-Smart用に gcodeに変換した。 Curaのversionは4.8で、最新の4.10ではない理由は更新をサボっているだけ。 パラメータは CHEPが提供している Cura4.8用のプロファイルの使用した。 と思ったがCuraを見直したら Cura付属のStandard Quolityになっていた。 X-SmartのプロファイルはEnder3V2の糸引きの少なさに影響を受けて若干調整してある。
使用するフィラメントは、 ESUN PLA+ Cool White filament と指定されているが プリンタにセットされているものをそのまま使用した。
性能評価の結果
| プリンタ | 測定者 | 点数 |
|---|---|---|
| Creality Ender3V2 | 自分 | 25.5 |
| Qidi X-Smart | 自分 | 19.0 |
| Creality Ender7 | ケロ氏 | 22.5 |
| PRUSA i3 MK3S+ | とんこつ氏 | 22.5 |
点数は30点満点。 Ender3V2の点数が凄く高い。 評価ミスの可能性はあるが、 プリントはとてもきれいで ピンも5本とも抜けた。 X-SmartはOverhangがダメダメだが 点数だと悪くない。
評価の詳細
テストプリント結果の点数化については kickstarter-autodesk-3d/FDM-protocolのページ に解説がある。 これに従って評価した結果を以下に示す。
2.Fine Flow Controlでは、両者とも長さは十分だが X-Smartは糸引き無しで5点、Ender3V2は有りで2.5点となったが、 Ender3V2の糸引きは細く、プリントもきれいなので、評価があっていない気がする。
6.XY Resonanceと7.Z-axis alignmentは、イマイチ自信が無いが、 それっぽい跡は見られなかったので2.5点とした。
| Ender-3V2のプリント結果。糸引きはあるが、とてもきれい。ピンも写真では1本残っているが全部抜けた。 | X-Smartのプリント結果。背面が汚い。Overhangに弱い。フィラメントの冷却が弱いのだろう。 | Ender-3V2は背面もきれい。こんなにきれいとは知らなかった。 |
Ender3V2の失点は,糸引きの2.5点とOverhangの2点。 Overhangは頑張っても無理そうだが糸引きは調整すれば消せそうだ。 それで満点近くになるが、そこまで良いプリンタかと考えると プリント速度が評価に入っていないことが気がつく。 Ender3V2のヘッド移動速度は 50mm/S ぐらいで テストデータのプリントに6時間以上かかる。 今後、この辺も評価に入って来るのではないかと思う。
最後に
評価が点数化されると、がぜん面白くなる。 Ender3V2の高得点が意外だった。 特にhangoverのプリントの差には驚いた。 これまでは、あまり気にしておらず、 サポートがいるんでしょと思っているが、 Ender3V2ならサポートなしでも結構いけそうだ。
まな板の台 3Dプリント
母から、まな板を斜めにする台が欲しいと言われ 3Dプリンタで作成したら良い感じのものが出来た。 Fusion360の使い方の雰囲気を伝えるのに良さそうに思えるので 作成方法を説明する。
まな板の上の水気をシンクに落とすのに、 まな板を斜めに保持したいらしい。 これまでは、なんかその辺の適当なものを 挟んでいたらしいが、安定しないので 良い感じのものを作って欲しいそうだ。 3Dプリンタ向きの題材だ。
まな板をモデル化するため 寸法を計る。外形と穴位置など。 次にFusion360を立ち上げ新規プロジェクトを作成。 Fuison360を使う始めた頃は「プロジェクト」というのが よくわからず、作ったものは全部「My First Project」という 出来合いのプロジェクトに保存していた。 ファイルが増え、フォルダーなども作ったが、 作る物毎に「新規プロジェクト」を作るようになりスッキリした。
新規デザインで、 XY平面にスケッチを作成。 計測した寸法を入れ、スケッチが完成。 「押し出し」で厚さ10mmを指定し、 まな板は完成。外形でPLA(白色)をドロップし 白色にし、保存する。
| 測定した寸法で、まな板の形状を入力 | 「現在のデザインに挿入」で「まな板」のモデルを取り込む |
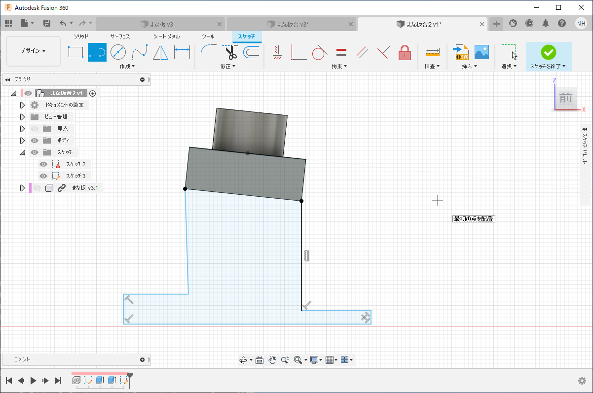
次に、まな板の台の本体のデザインに入る。 新規デザインで、まな板の台のファイルを別に作り 空のまま一旦保存する。 前に保存した「まな板」のファイルを右クリックし 「現在のデザインに挿入」を選択すると コンポーネントとして挿入され、 移動できる状態になる。 まな板の傾きは端が5cm上がる程度 とのことだったので、 まな板の右下の辺を中心に6度回転させる。
まな板の下の面にスケッチを作成する。 まな板の穴を1.5mm小さくした輪郭を「オフセット」で作成。 線分ツールでまな板の穴の長辺の中点同士を結び、 さらに、その線の中点に点を置く。 その点を使い「中心の長方形」で88mm x 44mmの長方形を描き、 スケッチを終了。
| まな板を右下の辺を軸に6度回転 | まな板の下の面にスケッチ作成 | オフセットで穴より1.5mm小さい輪郭を描く |
| 中点同士を線で結び、中心線を描く。 | 中心線の中点に点を置く。 | 点を中心に長方形を描く。 |
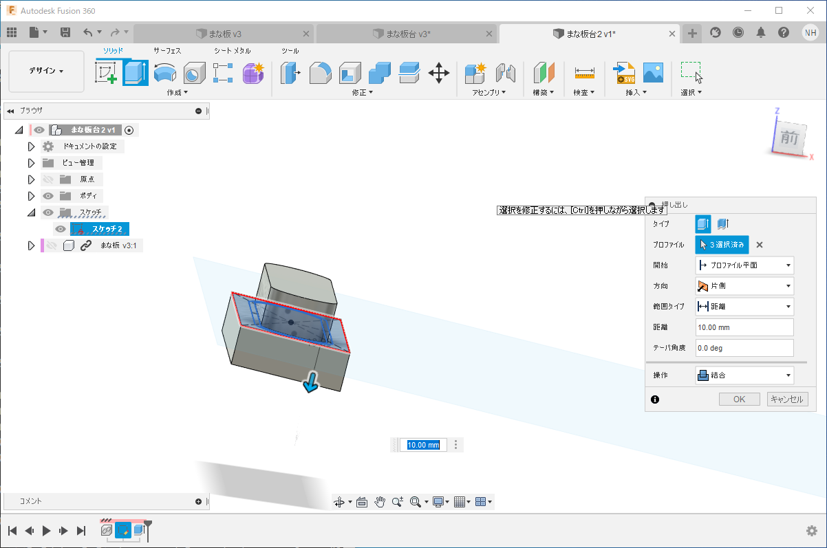
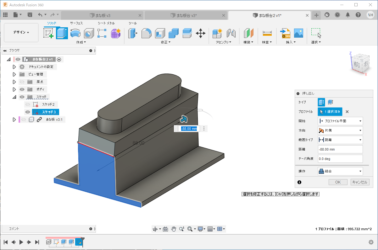
「押し出し」で穴より1.5mm小さい輪郭を上へ10mm, 次に長方形を下に10mm「押し出す」。 出来た形状の側面を選択しスケッチを作成。 線分ツールで適当に形状を入力した後、 制約を追加し、形状を完成させる。 スケッチを終了し 上部と同じ幅だけ「押し出し」てやる。 あとは適当に「フィレット」で 丸くしてやり完成。
| スケッチを押し出して形状を作成 | 側面にスケッチを作成 | 線分ツールで適当に外形を描く |
| 制約追加で形を整える | 上部の形状と同じ幅「押し出す」 | エッジをフィレットで適当に丸めて完成 |
プリント後、現実の、まな板と 組み合わせてみると良い感じだ。 特に穴に突起が合わさるところの評価が高い。 台所では滑りやすいということだったので、 ゴム足を2液式のエポキシ接着剤で固定した。
| 裏に滑り止めのゴム足をエポキシ接着剤で付けた。 | 完成。 | まな板と組み合わせたところ。 |
母は3Dプリンタというものが、あまり理解できないようだが 感心してくれた。 簡単に作れて日常生活で役に立つものを作れるのは嬉しい。
テスト治具製作 電子工作3Dプリント
少量生産の基板の絶縁ディジタル入力とAD入力をテストする 必要があるのだが、いちいち実験用電源等を引っ張り出して 回路を構成するのも面倒だ。 適当なテスト治具が欲しい。 中華製でよくみる電圧計と電流計が一緒になってる 奴を使えば良さげなものが作れそうな気がする。 秋月電子だと 100V1Aの奴とか。
ケースは当然3Dプリンタで作る。 Fusion360は30%OFFのセールで 3年116,270円のライセンスを購入してしまった。 結局、Fusion360の使いやすさはやめられない。
秋月から届いた部品を並べ 配置を検討する。 軸を基板と平行に取り付けられる 半固定抵抗と ロータリースイッチが 使いやすい。 適当なサイズの基板が無かったので 手持ちのものを折って使う。 基板カッターも欲しいと思うが 使う機会があるのかと思うと なかなか買えない。
| 部品を眺めて配置を考える | ユニバーサル基板に部品を固定 | 基板をモデル化 |
基板に部品を固定し、 基板形状をFusion360上に作成する。 基板の100mil(2.54mm)ピッチを基準に 座標を出し、各部品のデータシートで 形状を確認することで簡単に形状を作成できた。 このデータを元にパネルを試作し確認する。 このサイズのパネルであれば30分ぐらいで プリントできる。 設計ミスが2箇所あり3回目のプリントで 満足するものができた。
| パネル試作中。3回目で完成? | パネル表 | パネル裏 |
ケース下部を作成し、パネルとの結合部も 作っててケースのデータが完成。 結合は今回もネジ。 将来は嵌め合いで固定できるように なりたいが、まだ経験、試行錯誤が 足りない。
| 本番のパネルを作成 | ナットをハンダゴテで埋め込む | 組み立てて完成 |
組み上げると穴位置もばっちりだったので、 基板の配線を行い完成させる。 回路としては電源電圧を 10kΩの半固定抵抗で分圧し、 100Ωの抵抗を介して出力、 出力の電圧と電流を計測表示している。 ロータリーSWはテスト時に コネクタ差し替えの回数を減らすために 使用している。 ろくに電流を流せない根性なし回路だが 今回の基板テストには十分。 とりあえず、今ある基板のテストは順調に完了できた。
電流と電圧の両方を見れると安心だ。 可変電源キットと組み合わせて 実験用電源を自作するのに良さそうだ。
3Dプリントとサブスクリプション 3Dプリント
ひさしぶりに3Dプリンタを動かした。 プリントしたのはダイソーのティッシュ・ホルダーを パイプ・ラック(エレクターモドキ)に掛けるアダプター? 随分前に作り、便利に使っていたのだが 先日、蹴飛ばして壊してしまった。 壊れるのは仕方ないので 補強もせず再プリントしようと Fusion360を起動したら 無料期間が終わりプリントできなかった という話は 前に書いた。
その後、 DesignSpark Mechanicalや FreeCadを試し、 なんとかSTLファイルを出力できるようになったので 読み取り専用になったFusion360のデータを 見ながら、データを作っていこうかと Fusion360を起動したところで、 読み取り専用でもSTLファイルを出力できる ことに気が付いた。 であれば、FreeCadの練習は後回しにし、 とりあえず3Dプリントを行った。
| Fusion360の設計データ | 無事にプリント完了 | ラックにティッシュホルダーをぶら下げる |
ひさしぶりの3Dプリントだし、 梅雨なのでトラブルを覚悟したが 全く問題なくプリントできた。
防湿フィラメントボックスの効果だろうか。 防湿フィラメント ボックスの最近9ヶ月の湿度のグラフを示す。
防湿ボックスを作り始めたのが昨年の夏で、 稼働を開始したのが秋頃。 2月末の湿度のピークが モバイルドライ乾燥機を ケースから取り出し、加熱・除湿し 入れ直した時で、湿度10%近くまで下がっている。 徐々に湿度は上がっているので、 もうそろそろ加熱してやろう。 3ヶ月に1回程度の加熱でよさそうだ。 電源につなぐだけで除湿できるのは気が楽だ。
意外なのが湿度センサーの電池の持ちで、 コイン電池CR2032で1年持つようなことが書いてあったが 本当に持ちそうだ。BLE偉い。
DesignSpark Mechanicalや FreeCadに触れて あらためてFusion360の使いやすさを実感する。 慣れの問題はあると思うが ソフトウェアとしてのレベルが違う。 Fusion360を6万円で年単位でsubscribeしてしまおうかと悩み中。 ちなみに現在subscribeしているサービスはこんな感じ。
| サービス | 年額(税込) | 理由 |
|---|---|---|
| adobe Creative Cloud コンプリートプラン | 74,976円 | IllustratorとAcrobat DC |
| Youtube premium | 14,160円 | CMに耐えられない |
| Microsoft 365 Personal | 12,984円 | Excelを使いたい |
| Cacoo | 6,600円 | wikiに表示できる図エディタ |
| amazon prime | 4,900円 | 配送料、たまにビデオ |
| radico premium | 4,620円 | たまに他地区のラジオを聴く |
サブスクリプションは使わなくなっても そのままにしがちなので意識的に見直している。 adobeが高いがIllustratorが動かないPCなんて耐えられない。 illustratorだけのコースもあるが PDFの編集にAcrobat DCも使いたいし、 価格も大差ないのでコンプリートプランにした。
これにFusion360の 61,600円/年を追加するか悩ましい。 次に作るもので FreeCad等を試してみて 耐えられなかったら.....
Fusion360無料期間終了 3Dプリント
このところ3Dプリンタとはご無沙汰で、 ひさしぶりFushion360を起動したところ 無料期間が終わったと表示された。 無償の個人用 Fusion 360の無償期間の1年が終わったようだ。 使い続けるには 7,700円/月か 61,600円/年を払う必要がある。
Fusion360は素晴らしいソフトウェアで、 この値段でも安いぐらいだとは思うが なかなか辛い。 これだけのお金を支払うことで 自分のPCでFusion360を使えるマシンになるわけで それだけの価値はあると思うが、 自分の使用用途は3Dプリンタのデータづくりのみ。 なにより辛いのが3Dプリンタで物を作るとき、 「3Dプリンタのおかげで安く作れた」と思えなくなること。 3DプリンタのコストにFusion360のコストが上乗せされると 3Dプリンタの楽しさが削がれる。
これからも3Dプリンタを楽しむには フリーの3D-CADを使っていくしか無い。 FreeCADや DesignSpark Mechanicalの使い方を 憶えよう。
DINレールの動画と自動翻訳字幕 3Dプリント動画
DINレールを3Dプリンタと組み合わせて使うと 電子機器固定用のものを作るのに便利だよ、 という動画。
3Dプリンタで長いものをプリントするのには 時間がかかるし強度も不安なので、 プリントしたものと アルミフレームなどを組み合わせて 使うようにすると長いものも 簡単に作れるし強度も十分。 アルミフレームの代わりに DINレールを使えば 幅があるので基板等も固定しやすいし、 DINレール自体にも穴があいていて 固定しやすい。 言われてみれば当然だが気が付かなかった。
DINレールは持っているし、 いろんな長さのものが アマゾンや色んな所で買える。 今後は活用することにしよう。 DINレールならアルミフレームより 本数を減らせる気がする。
この動画には12カ国語もの字幕がついているが、 日本語字幕はついていない。 しかし、自動翻訳で日本語を選択でき、 その字幕で十分わかる。すごい。
字幕の自動翻訳は初めて見た。 新機能かな。
iPhone7のイヤホンを巻き付ける奴 3Dプリント
散歩の時、 ラジオクラウドでダウンロードした ラジオ番組を聞いているのだが、 使用していた bluetoothイヤホンが充電しても電源が入らなくなった。 購入後2年たったので寿命だろう。 仕方なくiPhone7付属のイヤホンを 使うようにしたのだが 収納が美しくない。 巻き付ける器具をうまく3Dプリンタで 作ればコンパクトに収納できて 楽しいのでは、と思いついた。
具体的に形状を検討すると 結構複雑なので Thingiverseで検索したところ、 iPhone 7 Earphone Wrap というものがあり、 素晴らしい出来だったので そのまま使うことにした。
立った状態で3Dプリントしたのだが、 一部設置が弱い部分があり失敗すること2回。 3回目でラフトを付けプリントできた。
良い点を列挙する。
- イヤホン部がカチっとハマる。 端を持ってほどいても、ここで引っかかり落ちないので、ほどくのが楽。
- 専用設計なのでケーブル途中のスイッチ部もきれいに巻き付けることができる。
- プラブを所定の場所に収めると全体がほどけない。ケーブルの固定不要
- ケーブルを巻き付けても立てることができる
すごく良くできている。 とても自分でここまで設計できる気がしない。
| ラフトをつけて、やっと印刷に成功 | 端を持って、ほどいても落ちない | ケーブル途中のスイッチ部もきれいに巻き付く |
ところでBluetoothイヤホンはどうしよう。 書い直しても3,000円程度なのだが 散歩では有線のイヤホンでも不便がない。 もう少し様子を見よう。
ノギス・ホルダー 3Dプリント
【なんとか重工】ケロさんのtweetに刺激をうけ、 ノギスホルダーを作成した、というかマネした。
ノギスは デジタルの高めのものを持っているのだが 置き場所に困っていた。 使用頻度が高いので手元に置きたいが 近くに良いスペースが無い。 仕方なく 引き出しに入れているが、 尖っているし精密っぽいので 引き出しの中で他のものとゴチャゴチャに なっているのが気が引ける。 Thingiverseに Caliper Holsterという ノギスのケースがあったので プリントしたが サイズが合わず入らなかった。
なんとか重工のケロさんのtweetで ノギスを斜めに保持している画像があり、 これなら使えると思った。 ケロさんのtweetはこちら。
取りやすさが大事#1日1個専用設計 pic.twitter.com/L4R667MvML
— 【なんとか重工】ケロ (@nantoke6) February 3, 2021
寸法等を自分のノギスに合わせる必要がある。 紙にノギスの外形を写し取り、採寸し Fusion360のスケッチを作成。 作成したスケッチをDXF形式で出力し 実寸で紙に印刷。 ノギスと比較しスケッチを修正し再度紙に印刷し比較という ループを数回繰り返してデータを作成し3Dプリンタで印刷。
| ノギスの形状を紙に写し取る。 | Fusion360のスケッチにする | スケッチをDXFで出力し印刷、ノギスと比較しスケッチを修正する。 |
組み立ててラックのフレームに取り付けノギスを置いてみたところ 若干使いにくかったので2回ほど修正し完成した。 これで引き出しよりも格段に使いやすい位置にノギスを置くことができた。
| プリントし組み立てたノギスホルダー | ノギスがピッタリ収まる | 実際の取り付け位置。背景ゴチャゴチャでわかりにくい。 |
データは Thingiverseで公開している。
プローブホルダー製作 電子工作3Dプリント
隣の机の下に置いているPCの上に置いておくと 収まりが良いことに気がついて オシロスコープが出しっぱなしになった。 プローブは適当にオシロスコープに掛かるように 置くのだが収まりが悪い。 そこでプローブのホルダーを作ろうという話になるのだが 問題がある。ホルダーは机の端に固定することになるのだが、 端が斜めになっているため クランプの上アゴ部分に長さと強度が必要で 3Dプリンタで作りにくいのだ。
というわけで収まりが悪いのを我慢しつつオシロを使っていたのだが 解決方法を思いついた。 上アゴ部分に市販のL字金具を使えば長さと強度は問題ない。 締め付け方法も思いついたので ハンズマンで金具を購入し製作を開始した。
最初、支点を固定しない物を作ったが支点が滑ってしまったので 支点もネジで固定するタイプのものに変更。 これでバッチリ固定できた。 この固定方式は、なかなかのアイデアだと思うのだがどうだろう。
ネジでの固定ではナットを使っているが、 ナットを固定できると組立がやりやすい。 最初は狭めのサイズの穴にナットを ハンダゴテで加熱しながら押し込んでいたが、 作り変えたやつではハンダゴテを当てられない位置が あったので固定を諦め大きめのサイズの穴にしたが プリントするとキツキツのサイズでネジを締めて 圧入することになった。結果的には固定できてよかった。
こういう加熱固定用、圧入用、楽に入るが回転はしないなどの 条件にあったナット用穴のサイズを記録していないので 毎度悩むことになる。ちゃんと実験して記録しておこう。 ちなみにネジ等のサイズは ネジ屋さんの通販ページの表を ダウンロードし自分用の資料として使用している。 便利なのでお勧めする。
ホルダーの固定の問題が解決したので プローブを掛けるためのプレートを設計する。 プローブの先端も外した時、置き場所にこまるので それ用の穴もある。プローブと一緒に使う 小物、 ジャンパーケーブルなどを掛ける突起も ジャンパ・ワイヤ・ホルダを参考に作成。
| 設計完了 | ナット埋め込み部 | 組立完成 |
| 設置 | 使っている様子 | 小物、ジャンパーケーブル保持部 |
出来上がりは良い感じだとおもうのだがどうだろう。 金具は150mmのものを使ったが100mmのものでよかった。
データは Thingiverseで公開している。センター支持 ホイール・ホルダー 3Dプリント
前回 手持ちのPLAのホイールの外周が欠けているものが 発見されたのでセンター支持タイプのホイールホルダーを 作成した。構造が難しいわけでもないのだが、なかなか 取りかかれず完成まで時間がかかった。
フィラメントのホイールの穴の直径に近いサイズの 軸でフィラメントを保持する方式。 従来のホイールの外周部で保持するものよりも 回転抵抗は少ないと思う。
軸は手持ち部品ににM6x65のボルトがあったので使う。 ベアリングも手持ちの626ZZ(内径6mm, 外径19mm, 幅6mm)を 2個使用。若干大きめの穴に6本の爪を立ててベアリングを 保持する方式。万力でうまく圧入できた。
| 断面図、フィラメント・ホイール込み | 断面図、フィラメント・ホイール無し。 | 軸に垂直な断面図 |
| ベアリングをダイソーの万力で圧入 | 圧入後の状態 | 軸部品。実はこれは寸法違いで、このあと作り直した。 |
組立が少しやり難いが、設計をやり直すのも大変なので 頑張って組み立てる。この時使用した六角穴付き皿ネジに 驚愕の事実が発覚。なんか穴が丸い。6角形が見えなくもないが ものによっては、あまり見えないものもある。 いちおう六角レンチで締まったので使っていたが、 なんと六角レンチで回せないものも出てきた。 要するにネジ頭の 圧造が甘いのだ。 まさかネジにこんな品質の差があるとは知らなかった。 経験しないとわからないものだ。 中国製を舐めてはいけない。
| 問題の六角穴付き皿ネジ。穴が丸い? | 組み立て後の様子。外周保持タイプのスプール・ホルダーも残っている。 | 軸はケース背面にネジ止め。なんとか重量にも耐えるようだ。 |
組立がおわり、フィラメントのホイールを掛けてみると 期待通り軽くまわる。別の利点も発見した。 ケースを密閉後、ホイールが脱輪した場合、 外周保持タイプだと再度ケースを開けて設置し直す必要があるが、 中心保持タイプだとケースを傾けるだけで元にもどる。
データは Thingiverseで公開している。 Thingiverseで spool holderで検索 すると様々な形式のスプール・ホルダーがある。 Parametric universal spool holder, Universal Spool Holder 18-56mm II, 606ZZ/608ZZの形式の方が 回転も良さそうだし、製作も楽そうだ。 次の機会があれば作ってみたい。
ステップドリル購入 3Dプリント買い物
ステップドリルの存在は知っていた。 その性能というか使いやすい感じがしなくて 使おうとは思わなかった。 ステップドリルで鉄板に穴を空ける動画を見て 意外にちゃんと使えることを知り欲しくなった。 ちょうど10mmの穴を開けたいところだったので買ってみた。
その動画へのリンクを張りたくて探したが見つからない。 なんとか重工の動画だと思ったのだが見つからない。 誰のだったのだろう。
アマゾンでステップドリルを探すとたくさん出てくる。 大きい穴を空ける予定は無いし邪魔になるので3本セットは要らない。 4-12mm9段のやつ1本でいい。400円~2000円ぐらいで色々ある。 レビューを見ていると怖いことが書いてある。 3本セットのやつで軸が太くて入るのが1本しかないとか、 軸が抜けなくなったとか。 アマゾンの評価を読んで購入意欲が無くなることが よくある。☆5の高評価が並んでいると工作されている ように思えるし、低評価のコメントを読むと 購入後に起こるかもしれないトラブルを予見できる気がする。 購入意欲をセーブできる良いシステムだと思う。 結局 1,500円ぐらいのものを注文。
10mmの穴を空けるのは 3Dプリンタ用の自作フィラメント・ケース。 (参考記事: 2020-09-26/XIAOMI 湿度計到着) ひさしぶりに使うとパイプ継手の下でフィラメントが折れることが多い。ここの部分でフィラメントに力が加わっているためではないかと 思われる。 パイプ継手はPC4-M6のパイプが貫通しないタイプなので これをPC4-M10のチューブが通るタイプのものに変えてチューブを ケース内部まで入れてやればフィラメントに加わる力も少なくできるのではないかと考えて PC4-M10用の10mmの穴を空ける。 PC4-M10の継手は 購入したチューブ継手に入っていた。 ただしM10のナットは無かったので モノタロウから M10P1.0のナットを購入した。
ダイソーの5.5L密閉容器に穴を開けたわけだが、 プラスチックの穴あけでは SK-11電動ドライバが活躍する。 パワーは十分だし、小さいので引き出しなどに入れておける。 正直、ドライバーとして使うよりドリルとして使うことのほうが多い。
| SK-11 電動ドライバーで穴あけ | 10mmの穴があいた | PC4-M10を取り付け |
| 内側、 M10P1.0のナットで固定 | チューブをケース内部まで引き込めるようになった | 底部にホイールローラとゴム足を固定し完成 |
新しいフィラメント・ケースができたので フィラメントのリールをいれて確認したところ 問題が発覚。 フィラメントのリールの一部が欠けている。 いつの間にか折ってしまったようだ。 欠けている部分がベアリングにかかると 引っかかってしまう。
| 欠けたホイール |
他にもリールはあるが、 フィラメントは半分ぐらい残っているし 捨てるのは惜しい。巻き直しも大変そう。 3Dプリンタで適当な部品を作って リールを補修することも考えたが 面倒そう。
リールの外周ではなく真ん中の穴を 保持するようにすれば問題なく回転するはず なので、そういうタイプの保持具を 作ってみようかと思う。
XIAOMI湿度計その後2 3Dプリント
フィラメント・ケースの湿度を監視している XIAOMI湿度計の 電池が切れた。 商品ページには1年間との記述が あるが購入した4台とも約1ヶ月しかもたなかった。 不必要に通信を行っていたため、という可能性も あるので今後もプログラムの修正などを行い 様子を見ていきたい。
観測結果のグラフを示す。 下は湿度のグラフ。 変化が激しいのは机上に放置していた湿度計で、 あとの3個はフィラメントボックスか防湿用の箱に入っている 湿度計で、それなりに防湿できている様子が見て取れる。 10/31 - 11/12のデータが取れていないのは 電池交換をサボっていたためである。 乾燥器を入れ替えたタイミングで 湿度が下がる。 メインの乾燥器は 中華モバイルドライである。 乾燥剤の色で状態がわかるのも良いし、 いつでも再乾燥できるのも安心。 乾燥剤が赤くなっても吸湿効果は残っているようだ。 思ったより長持ちする。 買い足して3個持っている。
次は電池電圧のグラフ。電池はCR2032である。 電池電圧のデータが取れると電池切れによる停止 であることがわかりやすい。
今後もデータ取得プログラムの改良を行う予定だが、 pythonのBLEのライブラリには不安があるので ESP32で中継させることを考えている。 BLEのscanやデータ取得程度はできた。 BLE Snifferも購入してしまった。 スイッチサイエンスは在庫切れだが 千石電商には在庫があった。 Thingiverseに保護ケースのデータがあったので プリントし使用している。 保管用には更に外側にカバーが欲しいところ。
| 中華モバイルドライ乾燥器 | BLE Sniffer + 3Dプリントした保護ケース | 保護ケースに入れたところ |
XIAOMI湿度計は電池がCR2032でプログラムを改良しても 寿命には限界がありそうな気がする。 別件で入手した SwitchBot meterなら 単4✕2本なので、もっと持ちそうだ。 価格は1,980円でXIAOMI湿度計にはかなわない。
電池駆動ではなく常時給電の湿度計をESP32等で自作する手もあるが 湿度センサーだけで 300~1000円ぐらいする。 M5StickC + ENV II Hat の方が安いかも。
XIAOMI湿度計その後 プログラミング3Dプリント
フィラメント・ケースの湿度を監視している XIAOMIの湿度計だがトラブルが発生した。 Linuxサーバーが遅くなる。 調べると bluepy-helperというプロセスが 幾つか全速で走っている。 どうも pythonのbluepyを使用しているプログラムで Peripheralとのconnectionを切断した時に 時々bluepy-helperのプロセスが走りっぱなしに なるようだ。
LYWSD03MMC.pyには bluepy-helperをkillする処理が何箇所か入っているが それでも充分では無いようだ。
いろいろプログラムを試して Threadをセンサー毎に走らせ connectionを繋ぎっぱなしで 切断しないプログラムにしたら bluepy-helper問題は発生しなくなった。 システムのload averageも監視しているが 特に重くなることも無いようだ。
ただし、 pythonでbluepyを使用し scanするプログラムが停止するようになった。 何かエラーが発生しているのだろう。 こちらのプログラムは停止していても さほど問題は無いので、このまま運用することにする。
プログラムを以下に示す。
#!/usr/local/bin/python3 -u
from bluepy import btle
import time
import sys
import os
import requests
import json
import threading
class XiaomiDelegate(btle.DefaultDelegate):
def __init__(self, addr, sensor_id):
btle.DefaultDelegate.__init__(self)
self.addr = addr
self.sensor_id = sensor_id
self.tSend = None
def handleNotification(self, chandle, data):
if not self.tSend or time.time() - self.tSend > 60*10:
self.sendData(data)
self.tSend = time.time()
def sendData(self, data):
t = int.from_bytes(data[0:2],byteorder='little',signed=True)/100
h = int.from_bytes(data[2:3],byteorder='little')
v = int.from_bytes(data[3:5],byteorder='little')/1000
s = self.sensor_id
json_str = json.dumps([{'sensor_id' : s, 'value': t},
{'sensor_id' : s+1, 'value' : h},
{'sensor_id' : s+2, 'value' : v}])
r = requests.post('http://my_server_addr/fluentd_port',
data=json_str)
def thread_getData(**kwargs):
addr = kwargs['addr']
sensor_id = kwargs['sensor_id']
while True:
try:
p = btle.Peripheral(addr)
p.writeCharacteristic(0x0038, b'\x01\x00', True);
p.writeCharacteristic(0x0046, b'\xf4\0x01\0x00', True);
p.withDelegate(XiaomiDelegate(addr, sensor_id))
while True:
p.waitForNotifications(10)
except btle.BTLEException as e:
print('Error:',e)
if __name__ == '__main__':
sensors = {
"A4:C1:38:91:79:3F": 138,
"A4:C1:38:BC:11:D9": 132,
"A4:C1:38:1F:EB:AB": 135,
"A4:C1:38:79:5E:67": 141
}
threads = {}
for addr in sensors:
print('thread start for',addr)
threads[addr] = t = threading.Thread(target=thread_getData,
kwargs={'addr': addr,
'sensor_id':
sensors[addr]})
t.start()
time.sleep(20)
しかし、防湿フィラメント・ケースが完成し 湿度の監視ができるようになったら すっかり秋になり湿度が下がってしまった。 湿度50%ぐらいでも防湿は必要なのだろうか?
パーツケース 3Dプリント
3Dプリンタで作ったパーツケースを紹介する。 これはHOZANの卓上パーツ・キャビネット B-103の 引き出しに入れるタイプのパーツケース。 ネジの整理を目的に作成した。 以前から使っていたのだが、 今回,積み重ね可能になるよう改造し、 さらに積み重ね時にも見えるよう正面にもラベル入れを追加した。 ラベルには28mm✕22mmに切った紙を二つ折りにして使用する。
工作には様々な種類のネジを使用するし、 ネジは好きなので沢山の種類のネジを所有している。 整理は7cm✕5cmの書込み可能タイプのチャック付き袋を 使用しているが、ネジを頻繁に使うようになると ネジを取り出すのに袋を開ける必要があり 面倒くさい。
| これまでのネジ整理法。 7cmx5cmのチャック付き袋に入れて整理していた。 | 今回、設計したパーツケース。 積み重ね可能。 レベル格納スベースが2箇所。 | ネジなどをパーツケースに入れて整理。 必要なネジをケースごと出せるので便利。 |
そこでパーツ・キャビネットの引き出しに収まる 小さなケースを3Dプリンタで作ってみたら 便利だったので少しづつ作り足していた。
| 積み重ね可能。 積み重ねても見えるよう全面にもラベル入れスペース。 | ラベルは28mm x 22mmの紙を2つ折りで使用。 用紙を準備しパーツケースに入れておくと便利 | サイズの判別がしやすいよう、背面にサイズを明記 |
ちなみにネジの種類だが、 3Dプリンタでプリントするときに使用するのは M3かM2ぐらいだが、 長さが5mm~30mmぐらいで数種類あり さらにヘッドの形状が 小なべ、皿、 六角穴付きなどがある。 最近 AliExpressで手頃なセットを見つけ、 六角穴付き皿にも手を出してしまった。
データは Thingivrseで公開している。
XIAOMI 湿度計到着 プログラミング3Dプリント
AliExpressに注文していた XIAOMIの湿度計がやっと届いた。 8月16日に注文していたので5.5週ぐらいで 届いたことになる。 価格は4個で1,229円。1個あたり306円と激安。
コンパクトで可愛いデザイン。 電池の絶縁テープを抜くと すぐに温度と湿度が表示された。 裏蓋を外し内部を確認。 電池はCR2032。 MOYASHI氏のフィラメントケースの ホルダーにバッチリはまって気持ちが良い。
| 4つで 1,229円 | 電池はCR2032 | 固定用両面テープ付属 |
データを取得するプログラム
アプリでアクセスできるらしいのだが、 どうせアプリでは使わないので MOYASHI氏のブログで紹介されている JsBergbau/MiTemperature2: Read the values of the Xiaomi Mi Bluetooth Temperature sensor 2を試す。
Python3.7以上が必要ということで、 自分のLinux機はPython3.5.3だったので ソースをダウンロードし 3.7.9をインストール。 LYWSD03MMC.pyをダウンロードし 動かすと usageが表示された。 これを読んで以下のことがわかった。
- デバイスのMACアドレスを指定する必要がある
-cで回数を指定しないと永遠にデータを表示し続ける-callでデータ取得時に外部プログラムを起動可能- データ補正機能が充実。湿度データがあまり信用されていない?
MACアドレスの取得
bluetoothについて詳しくないのだが、 湿度計のMACアドレスは以下のbluetoothctlコマンドを実行し、 scan onと入力することで取得できた。 LYWSD03MMC がXIAOMIの湿度計らしい。
$ bluetoothctl [NEW] Controller 00:1B:DC:03:9F:EC hslpc24 [default] [NEW] Device B0:99:28:A4:55:D2 F-PLUG_001BDC039FEC [bluetooth]# scan on Discovery started [NEW] Device 51:64:82:65:03:9D 51-64-82-65-03-9D [NEW] Device 57:FC:16:D4:63:DB 57-FC-16-D4-63-DB [NEW] Device A4:C1:38:91:79:3F LYWSD03MMC [NEW] Device A4:C1:38:79:5E:67 LYWSD03MMC [NEW] Device A4:C1:38:1F:EB:AB LYWSD03MMC [NEW] Device A4:C1:38:BC:11:D9 LYWSD03MMC [CHG] Device 51:64:82:65:03:9D RSSI: -59 [CHG] Device A4:C1:38:79:5E:67 RSSI: -62 [CHG] Device 51:64:82:65:03:9D RSSI: -76 [CHG] Device A4:C1:38:1F:EB:AB RSSI: -71 [bluetooth]# quit [DEL] Controller 00:1B:DC:03:9F:EC hslpc24 [default] $
callbackプログラムの引数
-callで与えるプログラムに
渡される引数を確認するため、引数を
表示するだけのプログラムで動かしてみる。
$ cat callback.py #!/usr/local/bin/python3 import sys print(sys.argv) $ python3 ./LYWSD03MMC.py -d A4:C1:38:91:79:3F -c 1 -call callback.py Trying to connect to A4:C1:38:91:79:3F Temperature: 28.78 Humidity: 65 Battery voltage: 2.726 1 measurements collected. Exiting in a moment. /somewhere/callback.py sensorname,temperature,humidity,voltage,timestamp A4:C1:38:91:79:3F 28.78 65 2.726 1601098469 ['/somewhere/callback.py', 'sensorname,temperature,humidity,voltage,timestamp', 'A4:C1:38:91:79:3F', '28.78', '65', '2.726', '1601098469'] $
sys.argv[1]にパラメータ名のリストが渡され
sys.argv[2]以降に値が渡されている。
パラメータはLYWSD03MMC.pyのオプションで変化する場合が
あるらしい。
データ記録プログラム
必要な情報が揃ったので、 湿度データを記録するプログラムを作成した。 データの記録はwebサーバのapiにアクセスすることで センサーIDと値が時刻とともにMysqlに保存している。
まず、callback用のプログラム。
$ cat xiaomi_callback.py
#!/usr/bin/env python3
# -*- coding: utf-8 -*-
import sys, os, urllib.request
sensors = {
"A4:C1:38:BC:11:D9": 132, # MAC addr: sensor_id
"A4:C1:38:1F:EB:AB": 135,
"A4:C1:38:91:79:3F": 138,
"A4:C1:38:79:5E:67": 141
}
if len(sys.argv) > 1:
params = sys.argv[1]
i = 2
data = {}
for param in params.split(','):
data[param] = sys.argv[i]
i += 1
id = data['sensorname']
sid = sensors[id]
keys = ['temperature','humidity','voltage'];
for i in range(3):
key = keys[i]
if key in data:
v = data[key]
url = 'http://my_server_addr/dms/api.put?'
url += 'sensor=%d&value=%s' % (sid+i, v)
urllib.request.urlopen(url)
else:
for k in sensors.keys():
print(k)
$
cronから呼び出すプログラム
nari@hslpc24$ cat xiaomi.sh
#!/bin/bash
DIR="/home/my_program_dir"
for id in `$DIR/xiaomi_callback.py`; do
/usr/local/bin/python3 -u $DIR/LYWSD03MMC.py -d $id -c 1 -call xiaomi_callback.py
done
$
このプログラムをcronで10分毎に起動している。
$ crontab -l ... */10 * * * * /home/my_program_dir/xiaomi.sh > /dev/null ... $
実装
調べたMACアドレスと割り当てたセンサーID(番号)を印刷し、 両面テープでXIAOMI湿度計に貼り付けた。
| センサー番号とMACアドレスを印刷 | 両面テープで貼り付け | ホルダーにピッタリ入る |
フィラメント・ケース-3Dプリンタ間は PTFEチューブにいれてフィラメントを送っている。 このチューブには湿気の侵入を防ぐことと 3Dプリンタがフィラメントを引いても ケースが動かないという利点がある。 X-Smartのヘッドはチューブを受け止める 形状になっているが、ENDER3V2はそうなっていないので、 自作の部品を追加し、チューブを受け止めれるようにした。
| Ender3V2側のチューブ受け部品 | フィラメントケース | 湿度計のLCD表示は角度を選ばないと見ずらい |
計測結果
前にも書いたが Mysqlに書き込んだデータは grafanaでグラフ化し ブラウザで見る。 昨晩、湿度計を設置したあとのグラフを以下に示す。
湿度計は今回設置したXIAOMIの4個以外に2個ある。 1つは netatomの室内モジュールについているもので、 もう一つは, sht31モジュールで自作したもの。 XIAOMIの湿度計が、なかなか来ないので 待ちきれず作ってしまった。 sht31は湿度の精度は±2%で高精度ということになっている。 これと比べるとXIAOMIの奴は10%程度高い湿度を示すようである。
XIAOMIの湿度計の設置状況は以下の通り。
- X-Smart用フィラメントBox(1F設置)
- Ender3V2用フィラメントBox
- フィラメント保管Box
- Ender3V2近く
上3つは密閉ケースで乾燥機が入っている。 ケースに入れた時点で湿度が下がり始め、 蓋を開けたタイミングで湿度が戻る様子が 観測できる。
今後
乾燥剤がどれくらいの期間持つかとか、 本当に湿度絡みのトラブルがなくなるのかとか、 様子を見ていきたい。
余ったXIAOMI湿度計1個は フィラメントBOXをもう1個作って入れる予定。
2020/10/09(金)追記
このプログラムでは問題が発生してしまった。 詳しくは XIAOMI湿度計その後参照。USBケーブルケース 3Dプリント
マイコン基板をいじっていると USBケーブルが必要になる。 自作の基板ではmini-Bのスルーホールのコネクタに 統一しているのだが、 市販のマイコン基板は、その時々の最新のUSBの コネクタになるので、 現状、micro, type-Cコネクタ用のケーブルも必要になる。 それぞれ何本かづつ用意しているので良いのだが、 問題になるのは判別が面倒なこと。 mini-Bのケーブルが必要なのに microのケーブルばかり出てくる、 なんてことがよく起こる。
あとケーブルは ねじラーで結んでいる。 使用時に外し、収納時に結び直す。 外した ねじラー を入れる専用の箱を 引き出しに用意しているが、 それでも面倒。
ということで、USB用のケースを3Dプリンタで作成した。 以前にも箱タイプのものを作ってみたことがあったのだが、 スペースを喰う割に使いやすくなかったし、mini/micro/typeCの 判別問題にはノータッチ。 今度のものは6角形の筒でコンパクト。 筒側面にコネクタ・タイプを大書した。
コネクタ・タイプ(mini/micro/typeC)の文字は 穴を開けたかったのだが、サポート無しに 印刷できる気がしないし、 サポートつけると除去が面倒そうなので 飛び出させることにした。
一応、蓋も用意し、こちらは 文字を穴であけた。 フォントはStencilにしたので B等の浮島がある文字もちゃんと表現できる。
実際にUSBケーブルを入れてみると 使えそうな感じ。 ケーブルの長さの違いは 折る回数を調整すると対応できそう。 色を変えればコネクタの判別がもっと容易になるかもしれない。 いちど格納すると、折グセがつくので 再格納はもっと容易になる。 ケーブルを狭く折るので ケーブルの寿命には、あまり良くないかもしれない。
| 6角形の筒。 側面にコネクタタイプ(mini/micro/typeC)を大書 | USBケーブルを入れたところ。 | ケーブルの長さの違いは折り方で対処 |
| 蓋もあるが、使わないかな。 | 蓋の文字のフォントはStencil | わかりやすいが、サイズがでかくなるのが問題 |
データは Thingiverseで公開している。
Filament dryerを買ったものの 3Dプリント買い物
3Dプリンタ絡みで色々買ってたら 勢いで Filament dryerも買ってしまった。 吸湿したフィラメントの復活や、 そのまま防湿フィラメント・スプーラとして 使えれば良いのではないかと ロクに調べずに注文。 価格は 5,871円。 ちなみにAmazonだと 11,599円で中国発送っぽい。
届いたものを調べると 思っていたのと違う。
- 加熱温度はPLA向けの設定だとヒーター50℃、 容器内36℃。
- 湿度を測る機能が無い
- フィラメントの重さを計測・表示できる
タイマーでヒータを動かし、容器内を加熱することは可能だが、 効果は不明。 湿度計が無いのが痛い。使う気にならない。
| ボコボコの箱が届く。緩衝材がちゃんとしているので内部は問題なし。 | 英文+独文の使用説明書。なぜ独文? | フィラメント フィーダとしても使えるようだ。 |
| フィラメントの重量センサ、ヒータなどがある。 | 乾燥剤スペースとFAN. | 重量(グラム、パウンド)、リールの重量設定、ヒーターの設定(4段階)、加熱時間の表示・設定が可能。 |
自作フィラメントBoxの方は未だに Bluetooth 湿度計待ち。 注文後1ヶ月になろうとしているが 8月20日に中国を出発した後、音信不通。 とりあえず今は 秋月の小型温湿度計で様子を見ている。 中華モバイルドライを入れているやつは 湿度18%と優秀なのだが、値が見づらい。
やはりWeb経由で記録が見たい。 となると Bluetooth温湿度計を待つか HSES-NODE-OLED に温湿度センサーをつないで WiFi 温湿度計自作するか.... 作ろうかなぁ。
で、このFilament Dryerは使う気になれないので ヤフオクに出品した。 興味が有る方は御覧ください。
Ender3V2にBLTouchつけた! 3Dプリント
3DプリンタではヘッドのZ軸位置が大変重要。 プレートとノズルの位置が0.1mmもズレてしまうと プレートにフィラメントが固定されずプリントできない という事故が起こってしまう。 マイクロスイッチでは位置検出の繰り返し精度が不十分 なので、電源投入後、原点の設定を行った後、 ノズルとプレートの間隔を紙など挟みながら微調整する必要が ある。結構面倒くさい。
BLTouchというセンサーを装着してやれば プレートとの距離を高精度に測定可能。 手調整は不要になるらしい。 各種3Dプリンタ用に BLTouch追加用のキットが 販売されている。
Ender3V2は発売されて間もないため、 正式なBLTouchキットは発売されていないようだが、 マザーボードにはBLTouch接続用コネクタがある。 比較的容易に繋げれるんじゃない? と考え、AliExpressに コンパチ品?を注文。3週間ほどで到着した。 価格は 1,245円。
| BLTouch ? 3D Touch? | マウントとスペーサをプリント | 取り付け |
届いたので改めて情報を集めると Ender 3 V2 BLTouch Installationという 詳しい紹介動画があった。 結局 Ender 3 V2 BLTouch Firmware Installation Guide by Smith3D.com に従って作業をすれば良いらしい。 センサーを固定するためのマウントも、ファームウェアも、 slicerに追加するG-Codeの情報もここにある。
マウントをプリントしセンサーを取り付け配線。 ファームウェアのバイナリーファイルをダウンロード、 sdカードにコピー、Ender3V2に差し込み電源をいれると ファームウェアが書き込まれる。メニューが中国語に なっているので英語に戻す。 Z軸リミットスイッチは当たらないよう下にずらし、 Auto homeを実行するとX軸、Y軸はいつもどおり、 Z軸はBLTouchを使って原点調整が行われた。 この後、Z-Offsetを調整し、Z=0の時のプレートと ノズルの間隔が適切になるようにし、 さらにプレートの位置をいつものように調整してやる。 最後にCuraを起動し、Start G-codeの G28(Home all axes)の後にG29(start auto bed leveling) を追加し完了。
実際にプリントしてみて問題が発覚。 マウントを、そのまま使用するとセンサの位置が若干高いので 2mm程度のスペーサを挟みセンサーの位置を下げるよう 説明があったのだが、付けた感じスペーサなしでも行けそうに 見えたのでスペーサを入れずに試していた。 この状態だとセンサが反応する位置とノズルの高さの差が1mmもなく、 Z-offsetも0.6mm(プラス)だった。 この状態でプリントを行うとフィラメントが溶けた状態で Bed levelingが行われBLTouchが反応する位置までヘッドが 下がってしまい、 プレートに溶けたフィラメントが点々とついてしまう。 センサーを取り付け直し2mmのスペーサを挟み、 位置を再調整、Z-offsetも2.0mm(マイナス)となり 問題は解決した。
| ファームウェア更新、メニュー増える | 点々と跡がつく | スペーサを追加 |
ファームウェアは良くできていて、 BLTouchが接続されていなくても 暴走などしない。 Auto homeを実行しても X,Yのみ動き、Z軸は動かない。 注意が必要なのはセンサーのマウントの取り付け。 取り付け位置が少しずれるとヘッドがX軸リミットスイッチを 押せない状態になってしまう。 結果として Auto Home時にX軸リミットスイッチに到達できず ガガガガーというステッピングモータの脱調音に驚いて 電源を落とすことになる。 原因がわかるまで焦った。
今回初めてEnder3V2のコントローラボードを見た。 結構、衝撃的なのが合っていないコネクタが多いこと。 今回のBLTouchもXH風コネクタにQIコネクタ(デュポンコネクタ?)を 刺すのだが、まぁ流用品みたいなので許せる。 FANのコネクタはピッチと ピン数は合っているが全く別種のコネクタだった。 どうしても外れてしまうのか、ホットボンドで固定されている コネクタもあった。こういうことが出来てしまう感覚が凄いと思う。 自分は気持ち悪くて無理だ。
今回知ったが、 Crealityのファームウェアの ダウンロードサイト には BLTouch対応と思われるファイル名にBLTouchが入っている ファームウェアが 8月29日にアップロードされている。 正規のBLTouchアップグレードキットの発売も近そうだ。 ちなみに、このファームウェアを使わなかった理由は Z-Offset調整機能が無いとか動画で言っていたから。 正規品ならZ-Offsetとか要らなさそうな気はする。
中華モバイルドライ届く 3Dプリント買い物
AliExpressから 中華モバイルドライが届いた。 注文したのは8月16日だったので4週間弱で 届いたことになる。
届いた時、サランラップのようなもので 包まれていたがシリカゲルの色はピンク、 しっかり湿気を吸い込んでいるようである。 AC100Vを接続し、加熱してやると 3時間ぐらいでシリカゲルはキレイな 青色になった。 自作フィラメントBOXに入れると きれいに収まる。
フィラメントBOXは、湿度計が無いので まだ使っていない。まぁ、使っても 良いのだが、このところ プリント意欲が落ち気味。 Vtuberばかり見ている。
| 到着した時点では、シリカゲルはピンク。 しっかり湿気を吸っている。 | 3時間ほど通電したあと。シリカゲルは青に。 状態がわかるのはありがたい。 | 自作フィラメントボックスにキレイに収まる。 人の設計ながら偉い。 |
Ender-3 V2購入後1週間の感想 3Dプリント
Ender-3 V2(以下Ender3v2と記す)が届いて1週間が経った。 現時点での感想を残しておく。
感想は「世界が広がった」である。 前の3Dプリンタ、 X-Smartを買ったときも 好きな形状をCADで設計し作成できる ようになって世界は広がったのだが、 今回は別の方向に広がったと感じた。
youtubeでender3と検索すると 改造/upgradeの記事が大量にある。 コントローラの基板も別のものに交換可能だし、 ファームウェアも marlinでオープンソース、 ender3v2の設定も公開されているので いじり放題、ということで 世界が広がったと感じるのだと思う。
あと、これまで3Dプリントするネタが足りな気味で、 わざわざ作っていたような状況だったのが、 急に作らなければいけないものが色々と 発生したことからも、いろいろプリントできる! と開放感を感じる原因なのかもしれない。
以下、細かい感想に移る。
印刷品質
X-Smartに比べて格段に良い。 余分な付着物が格段に少なく 印刷後の修正がほとんど必要ない。 Ender3v2だと印刷しない移動だけの区間の前に フィラメントを引く動作が入る。 このことにより、移動だけの区間のヒゲの量が 格段に少なくなっているものと思う。 これはプリンタではなくslicerソフトの設定の問題なので X-Smartも改良できる可能性がある。
印刷速度
同じものを印刷するとX-Smartの方が30%程度速い感じ。 基本的に、印刷範囲が狭い小さな機械のほうが 動く部分の重量が小さいので早く動かしやすい。 プリント速度は X-Smart 60mm/sに対し Ender3v2は50mm/s。 あと slicerの設定がEnder3v2の方が丁寧というのも ありそう。
印刷成功率
現状だいたい同じくらい。 Ender3v2の印刷失敗は ステージへの印刷物の定着不良で起こっている。 ノズルの高さ調整の失敗だろう。 正常に印刷できたあと、そのまま次の印刷を 行ったら失敗したことがあった。 Z軸リミットスイッチの繰り返し精度に問題があるのかもしれない。 今は、印刷のたびにノズルの高さ調整を行っている。
この点、X-Smartは一度高さ調整を行うと 何ヶ月もそのままで失敗することが無い。 Z軸のセンサーが違うのだろうか。 X-Smartはフィラメントの吐き出し不良で失敗することが しばしば有る。フィラメントが湿気を吸い込んでしまった せいではないかと疑っている。 Ender3v2で吐き出し不良は起こっていない。 封から出して間もないので湿気をそれほど吸っていない ということかもしれない。
印刷物の大きさ
仕様で X-Smart 140x140x140, Ender3v2 220x220x250 なので 当然、Ender3v2の方が大きい。 ステージのギリギリまで印刷させると 反ることが多いので、X-smartは実質 100x100x140だと 思って使用している。 Ender3v2でギリギリまで印刷できるかは試してないが、 周辺20mmをあきらめても180x180の範囲は印刷できる。
今回、 PCB Holder/Gripperや Filament Holderを印刷したが、 これらはX-Smartでは印刷できないか、設計変更が必要になる。
| PCB Holder/Gripper | Filament Holder | フィラメントを乗せたところ |
騒音
Ender3v2はステッピング・モータがドライバの変更で 凄く静音化されていて動作音がほとんど聞こえない。 しかしファンの音がうるさい。 ファンの音なので変化のないホワイトノイズのような感じでは あるがうるさいのはうるさい。使うのをためらう場面もある。 将来、ファンの交換等で静音化したい。
X-Smartはもっとうるさかったと思うのだが、 今は離れた場所に置いて使っているので 騒音問題は無い。使いやすい。
OctoPrint
OctoPrintは 3Dプリンタのサーバのようなプログラム。 Linux/Mac/Windowsで動作するが Raspberry Piで使っている人が多いようだ。 自分もRaspberry Piにインストールしたが SDカードのイメージファイルが提供されているので すぐに動作させることができた。
OctPrintの機能は主に2つ。 1つはプリンタサーバのように動作し、 ネット経由で3Dプリントできる。 Slicerソフトである Ultimaker Curaにプラグインを導入すると 直接3Dプリントできる。
もう1つは 3Dプリンタの動作に同期して TimeLapse動画の撮影ができること。 ネットでよく見る3Dプリンタのヘッドが写っていない TimeLapse動画の撮影方法を調べていて OctPrintを知った。
ちなみに私は撮影用のUSBカメラ固定の 部品待ちで、まだ撮影できていない。
これら以外にも興味深い機能として Terminal機能で 3DプリンタのMarlinとの 通信内容を見ることができたり、 gcode analizerでプリントの様子を表示させたり、 プリント中のlayer番号を知ることができる。
これら以外にもプラグインで追加できる機能が いろいろ有るらしいのだが私は未だ試せていない。
実際に使う段になると、 3Dプリンタに加えてサーバー(raspberry-pi)の電源をon/off するのが面倒くさい。常時稼働させたいところだが、 sd-cardのread-only化には対応していないようなので 常時稼働させると数ヶ月でsd-cardが死ぬような気がする。 あと、動作させていると ender3v2のコンソールの表示が 変になる。 sdカードが1枚駄目になってしまったが、 octprint使用中に指していたせいかもしれない。 この辺の問題は、usbカメラを固定できて time lapse動画を頻繁に撮るようになったら考えようと思う。
今後
Ender3v2で世界が広がったため 忙しくなったような気がしている。 急いでも仕方ないし、 よく考えると急ぐ必要はないので、 じっくりと1つづつ作るなり解決するなりして行きたい。
とりあえず、防湿フィーダやtouch sensorなどの 優先度が高いのだが、防湿フィーダは 湿度計の到着待ち(1ヶ月?)だし、 touch sensorは Ender3用程は部品がいらないはずなので Ender3v2用touchセンサーを待っている状態。
とか思っていたら Ender 3 V2 - BLTouch Optical Prove Sensor なる動画が投稿されていた。 概要に 販売サイトらしきページへのリンク があるのだが、何語かもわからない。 World Wideな世界だ。
marlinのコードも読みたい。
せこいのでAliExpressから買う 3Dプリント買い物
3Dプリンタ用の防湿フィラメント・ボックスを 作成しようと情報やら材料やら集め始めた。 moyashi氏の ダイソー「密封容器5.5L」で作るフィラメント送出機能付きドライボックス を参考にしている。
記事に出てくる中華モバイルドライが アマゾンだと2,959円。 中国製なのでAliExpressで買えば安かろうと、 mobiledry とか検索しても見つからない。 いろいろ試しても見つからないので、ほぼ諦めたあと、 filament dryer で検索したら トップに出てきた。 USプラグが選択できて 1,519円+送料139円。ほぼ半額。 もっと安い 1,423円+送料22円の奴もあるが、これは プラグの指定ができないので EU Plugで日本のAC100Vのコンセントには刺さらない 可能性がある。 届くまで1ヶ月近くかかると思うが どうせ、そんなに早く出来上がらないので問題ない。
防湿フィラメントボックスはEnder-3 V2のアルミフレーム の上に固定するので、アルミフレームのブラケット(垂直固定金具)も 欲しい、安い中華製だといくらくらいだろうとAmazonを調べると 20個セット、ナットとネジ付きで1,286円というのがある。 1セットあたり65円ぐらい。 安いので買おうと思ったが購入手続きの途中で 納入予定が1ヶ月先ということに気がつく。 中国発送品のようだ。 それならAliExpressから買う。探すと 958円+送料175円であまり安くならないが注文。
ちなみに正規品?だといくらぐらいだろうと ミスミで調べるとブラケットだけで 63円/個ぐらい... あまり高くなかった。 アルミフレーム関連は重量もあるし 中国から買ってもメリットは無いようだ。
Ender-3 V2購入 3Dプリント買い物
Creality社のFDM式3Dプリンタ Ender-3 V2を購入した。 Banggoodに8月7日に注文したところ、 意外に早く昨日8月15日届いた。 運送業者はOCSだった。 価格は28,634円。 これも定額給付金で買ったことにしよう。
X-SmartがあるのにEnder-3 V2を購入した理由は
- 印刷範囲を広くしたい140x140x140mm → 220x220x250mm
- Ender-3だと改造とか機能強化とかし易いらしい。 とりあえずフィラメントの湿度対策をなんとかしたい
自分で設計するものは小さく分割するのでいいのだが、 既存データ例えば PCB Viceとか PCB Holder/Gripper とか プリントしようとすると X-Smartでは無理がある。
湿度が高い環境にPLAフィラメント等をおいておくと、 フィラメントが水分を吸ってしまい フィラメントの吐出不良や詰まりが発生してしまう らしいが、私のところでも正にその問題が発生する。 やりなおせばプリントすることができているのだが、 失敗率も高いし、詰まってしまうとヘッドの分解が 必要で、かなり面倒なので対策したい。
| ダンボール到着。OCS->佐川で来た。 | 部品はこんなもん。 | 組み立て完了 |
附属の英語/中文併記の説明書を見ながら組み立てる。 ものは良くできていて組み立ては楽だが、 ネジを締めるのに苦労する箇所や 部品の向きが分かり難いなども問題はある。 附属のmicroSDカードの中に11分ほどの 組み立て説明動画のmp4ファイルがある。 これを事前に見ておけば分かりやすいだろう。 (今、気がついた。)
組み立て後、レベル調整を行うが上手く行かない。 Z軸のリミッタの位置を調整しても、ステージとノズル先端の 感覚がネジの調整範囲に収まらない。 あと、ステージにもガタツキがある。
ここで CHEPの 動画 Assemble the Creality Ender 3 V2を見直す。 わかったのは以下の3点。
- スライド部品には偏芯軸のナットがあるので これを回し、ガタツキなくスムーズに動くよう調整する
- X軸のフレームの高さが揃っていることを確認する
- ノズルがステージの上にある状態でZ軸リミットスイッチの位置を決める
偏芯軸を回し調整後、X軸のフレームと上辺のフレームの 高さを確認すると、両端で2mmもの差がある。 その後、偏心軸を再調整、X軸フレームの取り付けネジの再調整を 行うことで、ほぼ差が無い状態になり、レベル調整も終了。 microSDカードに入っていた dog-2h.gcode というデータを プリントすることができた。
これらのことは、附属の説明書には記述が無いので、 Ender-3 V2の組み立ては初心者には難しい、 経験者向けの機械だと思う。
動かして驚いたのは、ステッピングモータの音がしない。 ファンの音しかしない。ステッピングモータの音は 時々聞こえることがある程度。 静かになったのは、ステッピングモータのドライバーが 変わったからだと聞いた。3Dプリンタの動作音に 悩んでいる人は制御基板の更新等を検討する価値はある。 ファンの音は結構うるさい。
| 附属microSDカード中のデータ dog-2h.gcodeをプリント。 | dog-2h.gcode 出来上がり | テストデータをcuraでスライスしプリント。 左は以前X-Smartでプリントしたもの。 右が今回Ender-3 V2でプリントしたもの。 特に気になる差は無い。 |
プリントしていて、フィラメントのステージへの定着の 問題、外れてしまうとか反ってしまうとかの問題が 割と発生する。今の所、レベル調整のやり直しとか ラフトの追加とかでなんとかなっているが、 3Mのプラットフォームシートとか 磁気式シートの使用を検討している。 この点はX-Smartの方が使いやすい。 最初から磁気シートだし、ステージへの定着は良好。
今後は、 いろいろ改造し使いやすくしていきたい。 OctoPrintとか面白そう。
HDDサンダー試作1号 電子工作3Dプリント
注文した50mm径のサンドペーパーが届いたので、 HDDのモータを使ったサンダー製作を進める。
先日、実験に使ったHDDのモータはフレームと一体型で 小型のサンダーを作るのには使えないので、 廃棄HDDをもう1台分解。分離型のHDDモータを入手できた。 マジックテープと接着剤はダイソーで購入。
| 50mm径のサンダーセット | ダイソーで購入: 縫い付け式マジックテープ | ダイソーで購入: 2液式エポキシ接着剤 |
ケースの形状は 元ネタ を参考に、モータや基板、DCジャックが収まるように Fusion360で設計。 ケース各部の結合をどうするか悩んだが、 今回は埋め込みナットは使わず スペーサを使用することにした。 埋め込みナットだとケース内部に 柱を建てる必要がある。 スペーサだと、その柱の代わりになる。 ケースの外側からみえるネジが増えるのが 何だが、それを気にしなければ良い方法だと思う。 特に今回は試作1発めだったのでスペーサで楽ができるのは有り難い。
| ケース底部 | モータ、基板、中板 | 全体 | 基板を写真からモデル化 |
Fusion360で設計時、使用する部品のモデルがあると 考えやすいので最近は積極的にモデルを作るようにしている。 今回はHDDモータ、モータドライバ基板のモデルを作成。 DCジャックは円筒形で代用した。基板のモデルの作成で、 写真を取り込みを行ってみた。 寸法を合わせて、穴や主な形状(VR、コネクタ)を作成したが 作業が楽。写真が入手できる場合はアリな気がする。
| スペーサを多用 | 組立中 | 完成状態 |
各部品、わたしの3Dプリンタには割と大きい(10cmぐらい)し、 反ってもらいたくなかったので1つづつ印刷した。 私のプリンタ(qidi X-Smart)の印刷可能領域は 140x140x140mmだが 端の20mmぐらいはヒートベッドの効果が低く反る可能性が高い ことがわかってきた。つまり反らないのは100x100mmぐらいまで。 なかなか狭い。 Ender3-V2 (印刷範囲 220x220x250)を買う理由が増えてきた。
組立は順調に進み、完了。動かすとそれなりに動いた。 アルミやPLAを削ってみる。 めちゃくちゃ削れるわけではないが、 それなりに削れる。 ものを押し付けると回転は落ちる。 最大出力だと力強いが、高速回転はちょっと怖い。
やはりマイコンで定速制御をかけてやると 楽しいのではないかという気がする。 実用品か?と考えるとちょっと疑問。 廃棄物で割と簡単に作れる 実用にもなるかもしれないもの...と言ったところか。
自作Flipping Station 電子工作3Dプリント
SMDマウンタ(Pick & Place)に興味があり、 調べているうち半自動SMDマウンタを知る。 試作や少量の製造では半自動の方が便利らしい。 そこで使われている Flipping Stationの 動作が面白いので作ってみることにした。 SMDをひっくり返す機械だ。
実際に使おうとして作っているわけではない。 動作が面白いから作って見るだけ。 メカものの製作の練習。
3Dプリンタで静物(非メカもの)で実用品を作るのは簡単。 というか普通、実用品しか作らない。 実用品以外はテストプリントぐらい。 でも、それだけだと3Dプリンタの用途が限られるので メカものにも手を出したい。 しかしメカものの実用品はハードルが高い。 本当に実用になるものを作り上げるには 膨大な時間を投入する必要がある。 実用にならなければ作る意味は無いとか 言っていると、いつまでも作れそうにないので、 練習から始めることにした。
最初、マイクロサーボSG-90(の模造品?)で作ったのだが、 $2/個で買った模造品のせいか動作がスムーズではない。 回転角度も180度欲しいのだが、少し足りない。 静止状態でも若干動いてしまうのでサーボは諦め 以前秋月で販売していたCOPALのギア付きステッピングモータ SPG20-1331を使用することにした。 原点検出には パナソニックのAV620264を使用。 コネクタ付きケーブルも買えるのが良い感じ。
設計はステッピングモータとマイクロスイッチのモデル作成から始める。 ステッピングモータは データシートを見て図面を入力。 マイクロスイッチはメーカーのサイトから 図面のDXFファイルをダウンロードできたので、 これをFusion360のスケッチに読み込み、 適当な領域を選び押し出すとモデルができた。 各部の外観を適当に設定してやるとそれっぽい。 あとは、これらを適当に配置。間を埋めるように 部品を作成し設計は完了した。 今回作成したのは試作品。 全体の大まかな動きが確認することが目的なので、 実験のしやすさを重視している。
| ステッピングモータのモデル | マイクロスイッチのモデル | 全体図 ... というか半分。 これ2個で完成。 |
3Dプリンタでの印刷では、いろいろとトラブルに見舞われた。 主な現象はフィラメントの詰まり。数回ヘッドを分解することになり、 ヘッドの構造には詳しくなった。原因は、使っているフィラメントが ABSだと思ってたのだが実はPLAで設定温度が高すぎたこと。 ノズルより上のフィラメントを送り出すステッピングモータのあたりまで フィラメントが柔らかくなり詰まってしまいフィラメントを送り出せなく なっていた模様。
ABSのフィラメントが無いから買い足したものを使ったので、 当然ABSだと思っていたら、実は間違ってPLAを注文していた。 Amazonで購入したのだが、ABSフィラメントで検索して 注文したつもりなのに、表示される関連商品にまどわされて PLAを注文していたようだ。
| 前から | 後ろから | 自作 PIC32MX220 + A4988ステッピングモータ・ドライバーモジュール基板 |
プリント完了後、部品を組立てアルミフレームに固定する。 なんでも固定できるアルミフレームは試作に便利だ。 全体を固定できると実験もやりやすい。 制御に使っているボードはPIC32MX220を使用した自作ボード。 A4988ステッピングモータ・ドライバー・モジュールが乗っている。
次は全体を1パッケージに、まとめて完成させる予定。 今はチップを乗せる部分を導電性スポンジを使用しているが、 これだと 1.6x0.8mmのチップ部品などでは埋もれてしまったり 飛んで行ってしまったりする。この部分はゴムシート に変更する。 本当に実作業に使用するのであれば、ゴムシートと フィラメントは導電性のものにすると良いのかもしれない。
Valera Perinski 氏の動画 3Dプリント動画
Youtubeのお勧めで Stencil Printer製作の 動画をみたら、 アルミアングルと3Dプリントした 部品を使って、やたら丁寧に作っている。
投稿者のValera Perinski氏はチェコ在住、 チャンネル登録者は2,290人と未だ少ない。 動画リストには、 自ら使用するような工具の作成動画が多い。 見覚えがあるものもある。 これも氏のものだったか。
動画の特徴を挙げる。
- 基本的に音声なし、音楽のみ。説明不足の面もある。
- バリ取り、研磨がやたら丁寧. NOGAのバリ取り出まくり。
- 接着剤の使い方が上手い
- バネの使い方もうまい
- アルミフレーム等との組み合わせがうまい
- 自作工具が活躍している
以下、自分でも作ってみたいもの。
ファームウェア書き込み用のクランプ
スイッチサイエンスの コンタクトプローブ・クリップ を買ったのだが、使っていない。 動画のヤツのほうが完成度が高い気がする。
Heat Set Nut Insert and mini Drill Stand Press
ハンダゴテでナットを埋め込むのにスタンドが必要、とは 思っていないが、このスタンドの構造/機構がよくできている ことに感心する。作ってみたい。
Solder paste and flux Dispenser
これも機構が良くできていることに感心する。 自分に実際に必要かどうかは疑問。
Handle for Hand Drill
他の動画にも必ず出てくるハンドドリル・ハンドル。 簡単そうな見た目だが作るのは大変そう。
Table SAW Mini
金属加工機械(旋盤、フライス、バンドソー)は手放してしまったので、 アルミアングルや基板等を気軽に切れる機械が欲しい。 HOZANだと K-111 PCBカッター 29,590円とか K-210 卓上丸鋸盤 71,720円で結構高い。 自分で作るのも楽しいか。 しかし、ネットで「卓上丸鋸盤」を検索すると 安いものがある。 NovelLifeのミニ・テーブルソーは魅力的だ。 とか言ってると作る必要無くなってくるんだよなぁ。
Stencil Printer
きっかけとなった Stencil Printerは、 あそこまで凝らなくても、 例えば これで 充分ではないかという気がしている。
SG-90のサーボホーン印刷 3Dプリント
格安マイクロサーボSG-90と 3Dプリンタで、あるものを作ろうとしている。 サーボの配置など考えているうち、 サーボホーンもプリントできるんじゃね? と思い付く。これまではサーボ付属のホーンに ネジ止めなどで部品を固定していたが、 ホーンごとプリントできれば色々と有利そうだ。
嵌合の具合とかは 0.1mm刻みで試せば わかるだろうと試した結果、 使えるものが印刷できた。 穴の形状を以下に示す。
苦労したのは、設計で極小、0.1mm単位の 山を作っても ノズル径0.4mmでは再現されない ことと、PLAの印刷不調。
最初は、滑り止めの山はもっと低かった。 これではプリントでは山が再現されず、 つるつるの丸穴にしか見えない。 Slicerで確認し、山を高くした結果、 使えるものになった。
| サーボ付属のホーンと、それにネジ止めした3Dプリンタ出力のギア。従来の技術。 | スライサーでパスを表示。 | プリントしたサーボホーン試作品。 0.1mmづつサイズを変え4つ穴を空けている。 |
PLAの印刷不調は、フィラメントが 途切れて印刷失敗ということが 複数回発生。湿度のせいで フィラメントが脆くなっているのかも しれない。夏はABS,冬はPLAが良いということか? フィラメント切れ検出機能付き 3Dプリンタも欲しい。
3Dプリンタにカメラ 3Dプリント
3DプリンタにAtom Camを設置した。 これまでも3Dプリンタの様子を映していたのだが 良い位置に固定できず 印刷の様子をうまく見ることができずにいた。
3Dプリンタ(Qidi X-Smart)はステージが上下するタイプ なので、カメラを高い位置に設置しないと 様子がロクに見えないのが悩ましい。 いろいろ検討した結果、 3Dプリンタ正面の透明なポロカーボネイト製パネルに 穴を開け3Dプリンタで製作したホルダーを ネジ留めすることにした。
3Dプリンタのノズル交換後, ホルダーをプリント、パネルにドリルで穴を開け ホルダーをネジ止め、ATOM Camをバッチリ固定できた。
| 設計したホルダー。 ホルダーばかり作っている私もホルダー職人。 | 前面パネルに固定しているので、パネルを上げるとカメラも動く。ネジ長すぎ。 | iPadで3Dプリンタの状態を確認。表示しっぱなしでも問題ない。 |
せっかく良い位置にカメラを固定できたので ATOM CamでTime Lapseを撮ってみた。
作っているのは、ダイソーの両クリップのメモホルダーを 固定する台。例によって磁石付き。 あまりTime Lapse映えしないが、 机の上のiPadで3Dプリントの様子 見れるのは便利だ。
| プリント結果 | 磁石を固定 | メモクリップ立て |
このところBlogの更新が頻繁なのは、 たまたまネタが連続して発生したタメ。 毎日更新を目指しているわけではない。
ノズル交換 3Dプリント
3Dプリンタ出来なくなった。 プリントすると、フィラメントが切れ、 最初の1,2層しかプリントされない。 手動でフィラメントを送ってみると 溶けた樹脂が出てくるものの、 ステッピングモータの脱調音がする。
これは、もう、ノズル交換の時期だろう。 購入後1年経ったし、最近はPLAを高温気味(220度)で 使ってたから煤が詰まったのかな、などと思いつつ 交換の方法を調べる。
使用している3Dプリンタは Qudi社のX-Smart。 購入時に工具とスペア部品が入った 修理キットが付属していた。 付属品のUSBメモリには、説明書と 修理方法の動画ファイル(mp4)があり、 感心なことに、ちゃんとPCに保存していた。 動画通りに作業し、簡単にノズルを交換できた。 古いノズルには、煤っぽいものが若干あるようにも見える。
| プリンタ付属の修理キット。 工具と交換部品など。 | ヘッドを取り出す。 汚い。 ヘッドを回転時に本体固定用のネジまで付属。 | ノズルが新しくなりました。 |
交換後、テストプリントを実施。 キレイに印刷できることを確認できた。
プリントしたのは、 ATOM Camを アルミフレームに固定するホルダー。 窓の内側から外を映せるよう1台設置しているのだが、 カーテンと窓の間にあるので、 カーテンをいじると向きが変わったりする。 それが嫌なので、ホルダーを作成した。 ATOM Cam付属の丸い鉄板をネジ止めしてあり、 ATOM Camを磁石で固定する。 台座にはフチを付けているので、台座は回転しないはず。
| きれいにプリントできました。 | Atom Camをアルミフレームに固定するホルダー。 | 設置状態。 |
3Dプリンタのノズルの交換が、思ったより簡単にできて 感心した。長く使って行けそうだ。 追加の 交換用ノズルをAMAZONに注文した。
iPad Proスタンド改良 3Dプリント
久しぶりに3Dプリンタを使う。 作成したのは iPad Proスタンドの改良部品。 改良点は、差込口の拡張。 差込口を幅方向にも、厚さ方向にも 拡張した。
斜め平面が2つあるので、 作成方法に悩んだが、 論理演算を駆使し作成した。
使ってみると大変良い。 iPad Proの差し込みが、大幅に楽になった。
| 改良前のiPad Proスタンド | 今回、作り直した部品。 左が改良前、右が改良後。 |
改良後のiPad Proスタンド。 格段に挿入しやすくなった。 |
3Dプリンタは、寒くなり、ABS樹脂のプリントが 難しくなってから、 温度センサーの設置は行ったものの, 温度低下の対策も行うことなく、 3Dプリント自体を行っていなかった。
暖かくなり、ABSのプリントも問題なくなるとおもわれるので、 ぼちぼち、いろいろ印刷して行きたい。
温度センサーDS18B20ホルダー 電子工作3Dプリント
既に書いたことだが、 寒くなって3Dプリンタの調子が悪い。 ABSだと反ってプリントできないのでPLAで印刷している。 しかしABSも使いたいので対策を検討する。 保温とかヒーター設置とか考えられるが、 まずは温度を測定したい。 3Dプリンタ内部、上部、外部等の温度を計測し、 データをWiFiで飛ばしてグラフ化したい。
温度センサーは、Amazon等で安く売っている ステンレス管入り防水DS18B20を使用する。5個で1050円。 マイコンは手持ちの関係で OLED付きESP-WROOM-02(ESP8266)マイコン HSES-NODE-OLED。 で、ステンレス管入りのDS18B20を見ているうち、 ホルダーを作ったら便利だし、カッコいいのではないかと 思いつき、作ったらやっぱりカッコよかったという話。
今回のホルダーはサポートなしで印刷。 穴は若干の対策を施し問題なし。 PLAだとサポートの取り外しに苦労していたので、 サポート無しでプリントできるのはありがたい。 作り直しは1回。隙間の大きさを見誤った。 拘束が(たぶん)適切に入っているので 寸法の修正だけで修正できた。
スチール製のケースに入った3Dプリンタ周りに取り付けるため、 ホルダーには皿穴付きネオジム磁石が取り付けてある。 マイコンを固定する Grove Wrapperにも 磁石が取り付けてある。
| Fusion360で設計 | センサー5本 ホルダーがカッコいいと思う。 |
DS18B20のケーブルには3PのQIコネクタを取り付け 基板に接続 |
| ホルダー背面には皿穴付きネオジム磁石 | HSES-NODE-OLED | こちらの背面にも磁石 |
プログラムはds18B20で温度を計測できるところまで作ったところで、 未完成。プログラムの進みが遅い理由を挙げると
- 何度も作ったことがあるプログラムなので、新味が無く、面倒
- platformIOを初めて使った。いろいろ引っかかる。
Arduinoのプログラミング環境として platformIOの名前は前から聞いていたが 食わず嫌いで全く調べていなかった。 で、なんか VSCodeで使える。 pythonで書かれているとか聞いて 試してみたら、コンパイルはMakefile並に早い。 プログラムの書き込みもできるし、シリアル端末も使える。 そこまでは良いのだが、VScodeのc++環境(intelliSense?)の 設定がよくわからない。 ソースファイルを開けませんとかエラーが出る。
c_cpp_properties.jsonの設定が必要だということが判明し、 さらに PlatformIOのPROJECT TASKSのRebuild IntelliSense Indexで このファイルを設定してくれることがわかった。 いいかげん、ちゃんとプログラムを完成させ温度を計測しよう。
このホルダーを作った後に HSES-NODE-OLED + HSTS-ATD7410 x 4個の構成でも 温度計測できることに気がついた。 こちらの構成だとGrove Wrapperで全部固定できるので、 新たにホルダーを作る必要はなかった。
iPad Proスタンド作り直し版 3Dプリントゲーム
iPad Proスタンドを作り直した。
改良点は以下の2点。
- 取り外しレバーを背面に移した。スタンドに刺した状態でホームボタンを押しやすくなった
- Apple pencilを挿す穴を追加。充電可
現状で、充分使える状態ではあるが、不満点はある。
- レバーの動きが重い。 隙間が足りていないようだ。
- iPad Proのコネクタの挿入感が良くない。 接続はされているが、カチッというような挿入感がない。 挿入が浅いのかもしれない。
作り直しに時間がかかった理由の1つは、 寒くなり、ABSをプリントしたものが激しく反るように なってきたため。 結局、ABSではなくPLAで印刷することになったが、 PLAは3Dプリンタを購入した直後に小物を少し作っただけで すぐにABSに移行したため質感に慣れていない。 ABSより硬いイメージ。反らないし、正確にプリントできるのかも しれない。 今後は他の材料 PETGやTPUなども試して行きたい。
| iPad Proがない状態。 黒く見えるのは iPhone7用スタンド | 背面。 Apple Pencilも挿し、充電できる。 | Google Nest Miniを貰う。 |
YouTube有料メンバーシップ登録者にプレゼント ということでGoogle Nest Miniをもらう。 Amazon Echo Dotをすでに持っているので、 用は足りているが、 Google Nest Miniにできることも知りたいので 試しに使ってみようと思う。
DEATH STRANDINGは、クリア後の世界を楽しんでいる状態。 カエラル通信未接続エリアは解消、 国道も全復旧、欲しいZIPラインも大体接続したので、 あとはどこまで依頼を消化しようかと思っているところ。
足元ヒータコントローラ・ホルダ 3Dプリント
寒くなったので 足元ヒータを購入した。 毎年なにかしら買っているような気がするが 安いので気にしない。 このヒータには、電源+温度調節のコントローラと 、それを使いやすい場所に保持するホルダーも付属するのだが、 このホルダーがパイプか何かに引っ掛けるような形状で、 ヒータ・コントローラ間のケーブル長も50cmぐらいと短いことも あり、私の環境では使えそうにない。
となると、コントローラは床に転がして使うしか無いが、 操作性が悪いので3Dプリンタで作ることにした。 固定は、余っているネオジム磁石をたくさん使って、 スチール机に着けることにする。
いつものFusion360で設計し、PLAでプリント。 温度の設定がよろしくないのか、サポート材の取り外しが面倒。 サポート無しで印刷できるようすべきだった。
| 購入した足元ヒータ | 付属のホルダ。 引っ掛ける場所が無い。 |
製作したホルダ。 20x10x3mmネオジム 磁石6個の勇姿を見よ。 市販品では、まぁあるまい。 |
ABSでなくPLAを使ったのは、寒くなって ABSのプリントの調子が良くないから。 やたらと反ってしまう。 ヒートベッドの故障を疑ったが、発熱はしている。 ネットで調べると、寒くなるとABSは反りやすいという 話があったので、納得した。 PLAを試すと問題なかったので、当面はPLAで行こうと思う。
プリントが完了し磁石を取り付けると強力にスチール机に 固定された。使用している磁石は 20x10x3mmの皿穴付き ネオジム磁石(国内製)を6個。 全部同じ極性なので、隣り合った磁石をネジ止めする時は、 反発力が結構あり若干苦労する。 値段は1個100円ちょっと。 AliExpressでも安く売っているが、中国製は若干脆い気がする。 何個か割れたことがある。 皿穴つきネオジム磁石は、磁石を皿ネジで簡単に固定できるので 大変便利なのだが、100円ショップで売っているネオジム磁石と 比べると割高感があるので、いつもは100円ショップの方を使っている。 しかし強力な磁力が欲しい時は、皿穴付きのほうが良いと再認識した。
3Dプリンタの動画3題 3Dプリント動画
3Dプリンタ関連の動画をよく見るが、 海外の動画は質・量ともに国内のものを凌駕しているし、 再生数、チャンネル登録者ともに多い。 日本語と英語の視聴者数の違いを感じる。 そんななかから、最近、気になった動画を3つ 紹介する。
SMD部品のテープを整理するケース
チップ部品のテープを整理するケース。 良く出来ていて実用品という感じがする。 私もリフロー炉とか導入したら作りたい。
この動画で好感が持てるのは、 苦労した点・工夫したを過不足なく良いテンポで紹介している点。 ケースにテープがうまく付かないので、 ヤスリで削って見たり、 アセトンで表面を溶かしてみたりして、 結局 塗料を塗るということに落ち着いている。 台の安定のため鉄のフラットバーを仕込んでいるところなど 実用という感じがする。
Arduino制御 写真測量式3Dスキャナー
タイトルを読まずに動画を見ていたので、 単なるターンテーブルだと思っていたら、 なぜかサーボが1個入っていて謎だった。 見続けるとリモコンのスイッチを押して カメラのシャッターを切るためのサーボだと判明。 撮った写真は Autodesk ReCap に読み込ませる。 単なるターンテーブルとしても使える。
この動画に設計に突飛なところは無いが、 設計が安定しているというか、自然というか、 よく出来ている感じする。
Arduinoを含め殆どの部品は ELEGOO UNO R3 Project Most Complete Starter Kit 5,950円 で揃うらしい。安いよね。
実は自分でもターンテーブルを作っていて、 ハードは完成しているのだが、 ソフトが面倒で出来ていない。 Arduinoを避けて PIC32を使ったのが間違いかも... Arduinoだとライブラリで済むところも 自分でつくらなければいけない。
ArduinoだとIDEが使いにくいとか、 AtMega328Pが16Mhzとかどうよなどと 考えてしまう。 ESP8266,ESP32だと割と使いやすいが、 WiFiが不必要な環境では使いたくない。 もっとArduinoで使いやすいCPUを探そうか...
プリント基板プローブ立て器
魅力的な写真に惹きつけられ動画を見る。 acupuncture という単語を知らず、 なんの針を使っているのかわからなかったのだが、 単語の意味を調べ 鍼治療用の使い捨ての針ということが判明。
HPにある リンクを見ると 1箱100本で700円ぐらいと安い。 しかし、 Does'nt post to Japan などと書いてある。日本のサイトで調べてみると 医療従事者でないと購入できないようだ。
動画を見ていると、作っているものも良いが、 環境の素晴らしさに目が奪われる。 まず、広い。大型モニターだけでも8台見える。 あと大きなアームに取り付けられた実体顕微鏡。 HOZANだとL-519相当か。 51,920円。 ものすごく高いわけでもないのか。
iPad Proスタンドも作ってしまう 3Dプリント
iPhoneのホルダーが良い感じにできたので iPad Proのホルダー?スタンドも作ることにする。 幸い、iPhoneのスタンドが余ったので、 これを使えば簡単にできる ... はずだったが、 意外に苦戦した。 まだ、完成とは言えないが 使えるものにはなったので、 一段落とする。
苦戦した理由その1は、大きさ。 iPad ProはiPhoneと比べて大きいので、 スタンドもでかくなり、 各部品の印刷に時間がかかる。 一番大きな部品で5時間ぐらいかかるので、 試行錯誤のサイクルが長い。 あと、私の3Dプリンタでは 140x140x140mmまでしか 印刷できないので、余計な部品分割も必要になる。
苦戦した理由その2は、iPad Proが 斜めになっていること。 斜めになっていると、寸法の計測等が 難しい。iPadの位置も、最初の設計 から2mmずれていた。
ちなみに スタンド上のiPadの傾きは 75度。 垂直から15度ずれている。 この角度を測るのに、分度器を探したが みつからないので、 オンライン分度器 というサイトを利用させてもらった。 写真をアップロードし、分度器画像を重ねて表示し 角度を測る仕組み。面白いアイデアだ。
出来上がったスタンドは一応使用可能な状態になった。 iPadを挿せば保持できるし、Lightningコネクタも刺さるし、 レバーで外せる。
| iPhoneスタンドにiPad Proを刺し
写真を撮って、角度計測。 オンライン分度器を 利用させてもらった。 |
前面。 iPhoneスタンドが中に入っている。 中央のレバーを押すと i PadがLightningコネク から外れる。 | 背面。 |
不満、未完成な点は以下の3点
- 外す時にレバーに割と大きな力が必要
- レバー等が邪魔で、刺したままでHomeボタンを押しづらい。
- Apple Pencilを挿すところがない。
使い易いのではないかとレバーを前に配置したが、 iPhone ホルダーと同様に背面配置の長いレバーの 方が良かったかもしれない。
Homeボタンを押しづらいのは予想外、 使ってみるまで気が付かなかった。
Apple Pencilスタンドは、充電可能なものを 以前から作りたかった。iPad Proスタンドと 一体になっている方が良いように思う。
次は、Apple Pencilスタンドの試作などを ぼちぼち始め、気が向いたらスタンドの作り直しも したいと思う。
iPhone7ホルダー製作 3Dプリント
iPhoneをケーブルを刺した状態で机の脇に置いていたら 邪魔に感じたので棚のパイプに固定するホルダーを作ったら 良い感じにできてしまったので報告する。
iPhoneを置くだけのホルダーならば何の難しさもない。 問題は充電ケーブルの抜き差し、 ホルダーに置けばケーブルが刺さり、 ホルダーから取ればケーブルが抜けるようにしたい。 ケーブルには押したり引いたり力が加わるが、 それでもずれたり外れたりしないよう固定しなければ ならない。
その辺を考慮しつつ 試作品を作ると 何の偶然か、丁度、嵌め合いの良いものが できた。ケーブルがバッチリ固定され、 ホルダーへの抜き挿しでケーブルも抜き挿しできる。 ただし、挿す方は軽い力でできるが、 抜く方に力が必要。ケーブルを外すのには力が必要なのだ。
これをレバーで軽く外せるようにすれば完璧! なのでレバーを追加。 何回かの試作の後、ちゃんと動作するものが出来上がった。 ちゃんと使えることに感動した。
構造がわかりやすいよう、fusion360で組立アニメーションを 作成してみた。クリックすると大きく表示される。
設計データは、いつものように Thingiverseで公開 しているので興味がある人は見てほしい。
| 邪魔だ | これでも邪魔 | 設計 |
| ケーブルの固定に工夫 | 全景 | 装着状態。 後ろのレバーで外せる。 |
2GTプーリー形状のベジェ曲線化 プログラミング3Dプリント
タイミングベルト2GT用のプーリーを3Dプリンタで 出力できるようになったが、 頂点多すぎる問題が気になって 他の作業が進まない。 仕方が無いので、 プーリー形状のベジェ曲線化に取り組むことにする。
点列をベジェ曲線に変換する方法を ネットで検索するが、簡単には見つからない。 TensorFlowを使う方法や 最小二乗法を使う方法 (媒介変数tの値が解れば最小2乗法で解けるらしい) などに翻弄されつつ、 stack overflow 経由で 1990年に出版された本 Graphic Gems のプログラム FitCurves.c に辿り着く。 ソースも github で公開されている。 コンパイルすると、ちゃんと動いた。
そのままでは使いづらいので、自分でpython化した。 できあがったのが こちら。 numpyを使ったので、割とコンパクトになったのでは なかろうか。 点列をベジェ曲線の制御点列に変換する。 なかなか便利な気がする。他の用途にも使えそうだ。
出来上がったプログラムは githubに公開している。 今回のプログラムでは、 ベジェ曲線化するため、 なるべく単純な曲線を扱いたかったので、 プーリー形状が歯ごとにおなじ形の繰り返しであり、 その形も左右対称であるので、歯の半分の形状を生成、 それをベジェ曲線化、さらに倍にしたのち歯数分コピー という手順で作成した。 このため曲線の数は歯数の2倍の数の倍数となる。 例えば20歯のプーリーの曲線数は40の倍数になる。
以下にベジェ曲線化した歯型と元の歯型を比較した図を示す。 ベジェ曲線化の程度は、許容誤差(-eオプションで指定)で変化する。 許容誤差を大きくしても曲線の数は40より小さくはならない。 見た感じでは、許容誤差0.05mm, 曲線数80ぐらいあれば充分のような 気がする。 今回のプログラムでは、処理が複雑になるので、オフセットの設定は できなくなっている。
| 一番条件をゆるくした歯型 歯頭から歯底まで1本のベジェ曲線で描かれている。 これでも使えたりして... |
歯頭から歯底まで2本のベジェ曲線。 これで充分ではなかろうか。 |
歯頭から歯底まで3本のベジェ曲線。 これで充分。 |
| 歯頭から歯底まで15本のベジェ曲線。 意味ないよね。 |
生成したsvgファイルをfusion360に挿入すると、 以前のものより処理が軽い。ほとんど問題にならない感じである。 20歯、40歯、60歯のプーリーを試作し、タイミングベルトとの噛み合わせ を確認したが、問題は無かった。
| 20歯、40歯、60歯のプーリー試作 | 噛み合わせ問題なし。 | なんとなく作ったプーリーの使用例。 12歯を使用したが小さすぎた。 プーリーが小さいとベルトを曲げるのに 力が必要になる。 |
プログラムの残りの課題は、前述のオフセット処理と高速化である。 そのうち、気が向いたらやってみたい。
タイミング・ベルト用プーリーの製作 プログラミング3Dプリント
前回シンクロベルトを購入したと書いたが、 タイミング・ベルトというのが正しいのだろうか? ミスミの分類ではタイミングペルトで、 シンクロベルトはバンドー化学の商品名か?という気もする。 今後はタイミングペルトと書くことにする。
タイミングペルトがあれば、ギアというか歯付きプーリーも必要になる。 とりあえず手持ちで20歯のものが4個あるが、3Dプリンタで自由に作れると大変嬉しい。
ギアのように、生成プラグインや歯型生成の方法があれば いいのだが見つからない。ベルトの形状はわかっているので、 多角形で近似して、多角形同士の論理演算のライブラリがあれば、 多角形でプーリーの形状が得られるのではないか?と フリーの多角形論理演算ライブラリを探すとあった。
複数見つかった中 Angus jhonson's Clipper library には pythonバインディングがある。 サンプルプログラムを試したら動いたので、 これを使う。
まず、タイミングベルト2GTの形状を作成する。 2GT 図面で検索すると いろいろみつかるが、 ミスミのページの図面がわかりやすかったので、 これを元に製図し、必要な座標、角度等を求め、 形状生成のプログラムを作成した。 次にピッチ円状に沿ってベルトが回転しながら、 ピッチ円からベルト形状を切り取ることで プーリーの歯型を生成するプログラムを 作成した。 SVGファイルが出力される。 プログラムは github で公開している。
|
||
| プーリー形状生成処理のイメージ。ベルトの歯型でピッチ円を削って行く。 | ゲイツ・ユニッタ・アジアのGTベルトのページにあった gifアニメーション。イメージがわかりやすい。 | 出力されたsvgファイルをFusion360で読み込んだところ。原点から下に伸びる直線の長さが10mmであることを確認 |
生成したSVGファイルをFusion360で読み込み、 赤い棒が10mmであることを確認。 直径5mmの穴を追加し、押出でプーリーを試作。 歯型を生成する際、オフセットを指定し、 指定分だけ内側に縮めて作成できる。 オフセットなし、0.1mm, 0.2mm, 0.3mmの4種類で 20歯のプーリーを印刷してみた。 ベルトと噛み合せた結果 オフセットなしが最も良好。 0.1mmも噛み合うが、0.2mm, 0.3mmは隙間が大きくて 噛み合わないことがわかった。
| Fusion360で押出 | オフセット 0~0.3mmで4種類試作 | オフセットなし、ばっちり噛み合う。すこしテンションをかけた方がよく噛み合う感じ。 |
| オフセット0.1mm。噛み合う。もうすこしオフセット少なめでも良さそう。 | オフセット0.2mm。隙間多い、噛み合わない。 | オフセット 0.3mm。山も低いし、隙間も多い。噛み合わない。 |
次に、どれくらい小さいプーリーも使えるか 調べるため、オフセット無しで 16歯、14歯、12歯、10歯 のプーリーを印刷。 実際に使えるかどうかは、わからないが 10歯までベルトと噛み合わせることができた。
| 10,12,14,16歯、4種試作 | 16歯、問題なし | 14歯、問題なし |
| 12歯、問題なし。 ここら辺まで使えそうな気がする。 | 10歯、噛み合ってはいるが、本当に使えるのだろうか?ベルトをこんなに曲げて良いのだろうか?試してみたい。 | 5mのタイミングベルトを巻くための自作リール。 パーツケースに収まるように長円形にしている。 |
ここまでの試作品は、形状や噛み合わせをみるために ツバが無いものだが、実用上はベルトが外れないよう ツバが必要だ。ツバ有りのものも試作した。 サポート有りで1体で印刷できた。サポート材が 歯面を乱すこともない。
次はベルトとプーリーを使って動くものを作りたい。 あと、現状のプーリー形状はなかなか重い。 20歯で1000頂点を超える。Fusion360での押出処理も重い。 歯数が多くなると、もっと重くなるので、 頂点を減らす処理も検討したい。
シンクロ・ベルト購入 3Dプリント買い物
3Dプリンタでメカモノを作りたい、 と言いつつ、 カメラ台は未完成のままなのだが、 AliExpressでメカモノの部品を漁る。
探すと色々あるのだが、特に3Dプリンタ関連の部品が安い。 シンクロベルトを物色すると 3Dプリンタで使われているのは 6mm幅の2GTらしく、 いろいろ売れらてている。 5mのものを注文し、届いたら作り始めようと 思っていたら、なかなか届かない。発送したとかの メールも届かない。確認したらカートに入れただけで、 注文してなかった。
気を取り直し、アマゾンで探しているみると 5mのベルトに20歯のプーリ4個とテンショナー用 バネ2個付きのものが766円であったので、 注文。ちなみにAliExpressだと 同等のものが $3.42、 5mのベルトだけのものが $2.81だった。
ジャンパ・ワイヤ・ホルダ 電子工作3Dプリント
ジャンパ・ワイヤは基板等の実験時の結線に便利なので よく使う。 Thingiverseに Dupont Cable Organizer Customizable というジャンパ・ワイヤを整理・保管する 容器のデータがあり、 面白そうなのでプリントアウトしていた。 ジャンパ・ワイヤを使う際、色を選ぶことが多いので 整理してあると便利そうだ。
そのままでは 手持ちのジャンパワイヤにサイズが合わなかったので、 サイズを調整し色々プリントしていたのだが、 そのものを置く適当な場所がなく、 納まりが悪いので 使わずじまいになっていた。
先週、3Dプリンタを移動した際に 小型のパーツケース(HOZAN B-103)を 机の横に移動したので、こいつに入らないかと 試すと、サイズ感が丁度いい。
パーツケースの仕切りをいれるスリットで 間隔調整ができるように設計をし直し、 さらにジャンパワイヤの種類・色を明示できる ラベルを貼るパネルを追加したり、 して完成。 パーツケースのスリットに微妙なテーパーがついていることに 気が付かず試作回数が増えた。
手持ちのジャンパ・ワイヤを入れてみる。 長さが揃っていないといけないので、 ジャンパ・ワイヤを選ぶ。 今回は、 スイッチ・サイエンスで売ってあるQIコネクタが付いた 長さ155mmの奴に合わせている。 各スロットに4本挿入可能。 パーツケースの高さには余裕があるので、設計しなおせば 倍ぐらいまでは増やせそう。
データは Thingiverseで公開。
3Dマウスとバネセット 3Dプリント買い物
偉いもんで書いてしまうと悩みが整理される。 3Dプリンタは離れた場所に移動させたし、 3Dマウスも購入した。ついでにバネ・セットも購入した。
3Dプリンタで物を作る時、柔軟性というか 柔らかさが必要な部分は 素材、ABSの弾性に頼っている。 そのため、 なんか余裕がない感じになっていたりしているのではないか。 バネを使えば良い感じに作れるのではないか。
そこでバネの入手方法を調べた。 仕様(形状、応力等)が決まれば ミスミや モノタロウで割と安く入手出来る。 しかし、試すには、ある程度種類を事前に 持っておきたい。 アマゾンで バネセットを発見。 価格は1000円前後。 AliExpressも確認すると 数ドルであまりかわらない。 アマゾンから サイズが小さそうで 圧縮バネと引張りバネが 入っているものを購入。 今後、活用していきたい。
3Dマウスは 3Dconexion SpaceMouse Compact SMCを購入。 Fusion360で使うのが目的。 ちゃんと使えるようになりたい。
| バネセット。中央の長いバネとか使わなさそう。ケース入りは良いよね。1000円なら文句なし。 | 3Dマウスの箱。高級感... | 3Dマウス。重量感... |
3Dプリンタの悩み 3Dプリント
3Dプリンタをしばらく使わないと、少しイライラする。 欲求不満になる。 それでUSBケーブル用のケースをプリントしてしまった。 使わないケーブルを束ねておくと引き出しの中で収まりが悪いので まるめてケースに突っ込めば良いんじゃね、と作ってみた。 悪くは無いが、もっと改良したい。しかし、こんなものでも プリントに4時間かかる。
3Dプリンタを使う上でネックになっているのが騒音。 それほど大きい音ではないが、机の横にあるので 印刷中はうるさい。集中力が削がれる。就寝中にプリントすると寝づらい。
騒音が気にならない場所に移動させることを検討中だが、 近くにあるメリットもある。 プリントの終了がすぐにわかること。 LAN経由で印刷データを転送でき、SDカード等が不要であること。 3Dプリンタを見ると使いたいと思うこと。
まぁでも、いちど移動させて試してみよう。ダメだったら戻そう。
Youtubeで 3Dプリンターでラジコン飛行機を作る!を見て WKWK-3Dという チャンネルを知る。 up主はデザイン&機械系の大学生だそうだ。 この辺の動画を見てると、 工作系やっているのに3Dプリンタ持ってないとか アリエナイなどと思えてくる。 自分も4月までもってなかったわけだが....
写真から3Dモデルを作るとか 3Dマウスの動画も参考になった。 3Dマウス、 Fusion360で使えるのか、 2万円ぐらいか... ,欲しい。 TPUフィラメントも使ってみたい。
実体顕微鏡用LEDライトホルダー 電子工作3Dプリント
ハンダ付け用に実体顕微鏡を持っている。 HOZANのL-50。 買ったのは2002年頃だから17年ぐらい前。 安くは無かった(数万?)が、 ハンダ付けのたびに使っているので 元はとっくに取れた。
普通に使うと、視野が暗いので、 照明が欲しい。 昔作ったことがあるのだが、 今は LEDクリップライトを 適当に配置して照らしている。 毎度毎度セットするのも 面倒なので、3Dプリンタで 専用照明を作る。
電源を繋ぐは面倒。 電池式にしたいが、何本も 使いたくない。1本からの昇圧タイプにしたい。 秋月の1.5V電池☆白色LED投光キット を使うと楽そう。購入し組み立て。 現物の顕微鏡にあてて、配置を検討すると 鏡胴の奥にぶら下げると良さそうに見える。 そのためのフックを3Dプリンタで作成する。
出来上がったものを組み立て、 組み合わせてみると、計測抜けで 干渉する部分もあるが、取り付けは可能。 完成ということにする。 1灯式だし、これで良いかわからないが、 しばらく使ってみて、具合が悪かったら、 また作り直すとしよう。
| Fusion360で設計 | 秋月のLED投光キットと取り付けフック | 顕微鏡に取り付けた状態。斜めになったのは設計ミス。 |
自動釣り機用マウスのケースを製作 電子工作3Dプリント
自動釣り機用マウス、右ボタン押しっ放しマウスが 問題なく使えることがわかったので、3Dプリンタで ケースを製作する。
基板各所の寸法を計測し、 鍋CADで図面に落とす。 鍋CAD上で基板を覆うような形で、 ケースの形状、寸法を決め、 DXFファイルでFusion360に移す。 Fusion360で形状の追加、調整を行いデータ完成。
1回目のプリント中、フィラメントを使い切る。 他にも間違いがわかったので、赤いABSのフィラメントに 切り替えて印刷。 フタのサポートが付いた側の面が 汚いので、フタだけサポートが内側になるよう 印刷し直し、M2のナットをハンダごてで埋め込んで完成。
| Fusion360で設計。3つの部品になりました。 | 1Kgの透明のフィラメントを使い切り、赤いフィラメントに交換。 | 赤いフィラメントでプリントすると何か新鮮に感じる(当社比) |
| こんな感じです。フタにM2の埋め込みナット。底面に磁石を装着。 | ダイソーの13mmネオジム磁石 | 裏からM2の皿ネジで固定 |
| USB端子 | USB端子の穴。もっと塞ぐべきだった。 | 磁石で固定 |
形が変なのは、モジュールをピンヘッダで取り付けたたのと スイッチ・LEDの配置をちゃんと考えていなかったせい。 全体を小さく作り直したい気持ちもある。
ダイソーの直径13mmのネオジム磁石を埋め込んだので、 邪魔にならない位置に常時置いておける。予想以上に 便利だ。
Adafruitのケースの作り方の動画とか見て 今は普通に3Dプリンタでケースを作る時代なのだと 実感する。
急に基板の3Dデータを出力できる基板CADに 魅力を感じ始める。 KiCAD ? DesignSpark PCB? 使い慣れたEAGLEから移るのツライのよねぇ。
XHコネクタ抜き 電子工作3Dプリント
JSTのXHコネクタは2.5mmピッチで よく使われるコネクタだが、好きではない。 理由は嵌合が固くて外しづらいから。 昔、製品に使って、テストのために抜き差しするだけで 苦労した記憶がある。
今回、業務でテストのためXHコネクタを頻繁に 抜き差しする必要が発生。4ピンなので、 あまり固くはないが、それでも、ついつい ケーブル部を掴んで外しがちで、ケーブルが 抜けそうだ。
ヤバイので3Dプリンタで XHコネクタ抜きを作成することにした。 JSTのサイトからXHコネクタの3Dデータを ダウンロード。 Fusion360で読み込み、それに合わせて 形状データを作成、プリントアウトすると 一発で使えるものができた。
はめ込んで、軽くひねるだけで外せる。ケーブルには一切負担がかからない。 いろんなピン数に対応できる 汎用品を作るのは難しいが、 これなら、必要になった都度、 プリントして使っても良さそうだ。
| JST提供3Dデータ | 設計したXHコネクタ抜き | 噛み合せたところ |
| 指で外すのはツライ。ついケーブルに力をかけてしまう。 | XHコネクタ、赤いケーブルがヤバイ | XHコネクタ抜きならラクラク抜ける。 |
磁石付きケーブルホルダー 3Dプリント
磁石付きケーブルホルダーを作成した。 内部にダイソーの6mm径のネオジム磁石をいれ、 ネジを切ったフタで閉じ込める形。 磁石と外部までの距離は1mm。
前から作りたかったが、磁石の保持方法に悩んでいた。 ネジでフタをすれば良いんじゃね?と思いつき作ってみた。
ネジはFusion360のネジの機能で試してみたのだが、 3Dプリンタで厚く出力される分を補正する機能がなく、 雄ねじと雌ねじを噛み合わせることができない。
ネットで調べたら「コイル」コマンドで隙間を調子しつつ、 ネジを作っている人がいたので、私も同じやり方でやってみた。 (しかし、今調べたら、ネジ+プレス/プルでも 隙間の調整ができるらしい。 今度、やってみよう)
で、試行錯誤しつつ、なんとかできあがったので使っている。 今回の使用目的は iPhone/iPadの充電ケーブルの保持、 使用していない時に近くに止めておくため。 目的を達成することができた。
考えてみれば、別にネジでフタをしなくても、 嵌め合いとか接着とかナットみたいに熱して押し込む とか、磁石を固定する方法は、いろいろ方法がある。 しかしネオジム磁石のキュリー温度は315℃だそうなので、 熱するのは気が引ける。
| CADデータ。全体像 | 底、穴に磁石(直径6mm,厚さ3mm),ダイソーで売ってるやつが入る。 | フタ。 |
| 組んだ状態。14mmのスパナで回せる。 | いろいろ作りました。 | 使っているところ。ホルダーが落ちないよう、ケーブルに結束バンドを付けている。 |
今回のデータも Thingiverseで 公開している。
Echo Dotのパイプ・マウント 3Dプリント
LED照明を導入し、Amazon Echo Dotで操作できるようになってから、 使用頻度が上がった。寝てて音声で照明をOn/Offできるのは便利だ。 音声認識は、最初の「あれくさ」が難所で、 ここさえクリアできれば、 あとはボソボソ言っても、かなり認識してくれる。
このため、「あれくさ」認識後のLEDの点灯は 重要な情報なのだが、現在のDotの置き場では 寝床から見えない。不便なので、 エレクターもどきのパイプ棚のパイプに 固定すべくアタッチメントを 3Dプリンタで作ることにした。 楽しそうだ。
いつもの鍋CADで設計後、 DXFファイルをfusion360で読み込み立体化、 さらにネジ穴加工をしてデータは完成。 4時間ぐらいでプリント。
組立取付は1発成功。 USBコネクタも穴を通った。 あっさり使えるものができて感動した。
データは、 Thingiverseで公開。
| Fusion360での設計データ | プリント完了 | 仮組立 |
| ちゃんとハマる。 | M5ネジでパイプに固定 | USBコネクタを刺し、起動 |
完成後、 カッコいい壁マウント の存在を知る。 この形にすれば、もっとスマートに作れたなと反省。 が、今の物でも十分使えるので満足。
USBIOと埋め込みナット 3Dプリント
PCからPython等で自由に信号を出せる装置が 欲しくなり ADALM2000なども検討したが うまく行かず、昔懐かしい USBIOを使用することにした。 Pythonからの出力も PyUSBで比較的簡単にでき、 実験もできた。 次はケースだ。3Dプリントで作ろう。
今回のテーマは埋め込みナット。 海外の動画で 3Dプリンタの生成物に 埋め込みナットを取り付けた場合の 強度評価を行うものがあった。 結果としては充分な強度だったのだが、 埋め込みもハンダゴテで簡単に できるし、仕上がりもカッコいい。
これは是非導入せねばと、アマゾンで M3のものと M2のものを各200個購入。 1個あたり約4円。 で、基本的な実験などしつつ、 使う機会を伺っていたのだ。
| 完成したケース。ラベルも貼っている。 | M2の埋め込みナットと試作品。 | ケース下部のモデル。 |
| USBIO基板のモデルを載せたところ。 | ケース上部のモデルも載せる。 | 埋め込みナットのためのスペースが不足気味だったが、充分固定できた。 |
で、わかったことは、以下の3点。
- ハンダゴテでナットを埋め込むのは簡単だが、 位置がある程度固定されていないと辛い。
- 溶けた素材(ABS)が逃げる空間がないと、ナットの穴に入ってきてしまう。
- ナットの下穴は割と緩めでもOK
M2のネジと埋め込みナットを使うと、 ケース類をコンパクトに作ることができる。 今後も活用していきたい。
設計データは Thingiverseで公開している。
2019年7月2日(火)追記
写真が足りないような気がしたので追加。
| 埋め込みナットのテスト。余裕が無い穴にナットを埋め込んだら溶けた樹脂がナットの穴に侵入。樹脂が逃げる空間が必要。 | USB端子の穴と背面のM2皿ネジ。端子の穴サイズは1度修正(大きくした)。皿ネジは良い感じ。 | はめあいがうまくないのか、隙間が目立つ。今後の課題。 |
肉抜き 3Dプリント
必要なものを3Dプリントしようとするとき、 ある程度大きさのあるものだと、印刷に時間がかかり ビックリすることがよくある。
で、可能な限り、プリントする部分を減らそうと努力する。 すなわち、肉抜きを行う。
しかし、肉抜きにも問題がある。サポート材が必要になるとか、 プリント時に失敗しやすくなるとか、見た目が悪いとか。
今回、うまい肉抜き方法を思いついたので、報告する。
プリントしているのは、部品ケースの仕切り板。 部品ケースを縦に2分割し、 50x70mmのチャック付き小袋を並べて 置けるようにするもの。
| 部品ケースの仕切り板を3Dプリント。50x70mmのチャック付き小袋を並べて収納できるようにするのが目的。 | いろんな形の仕切りをプリントして試した。 |
底面は、大きな穴を開けても問題ないが、側面はサポート材なしで 印刷できるように穴を開けなければ、サポート材の印刷にも時間が かかるし、サポートを外す際に壊れたりもする。 肉抜きの効果を上げるため、構造を細くしたり、穴を大きくしたり したいが、そうすると出来上がりがもろくなったり、プリント時に ヘッドに蹴られて折れたりもする。
そういうわけで、悩みつつ、色んなデザインを試していたのだが、 ある時、思いついた。サポート材代わりに極薄の膜を印刷してやれば いいんじゃね?
私の3Dプリンタで印刷できる厚さの下限は 0.5mm, これを厚さ2mmの側面の穴の中央に配置する。実際に試してみると、 プリントが凄く安定しているし、見た目が良い。 ということで、当面、これでプリントしていこうと思う。
最後に肉抜きによって、どれくらいプリント時間と 材料を節約できるかスライサーの出力で 調べた結果を記す。半分ぐらいにはなってるかな。
今回の仕切り板、肉抜きのデータは、 fusion360のスケッチ・エディタで描ける自信が なかったので、 使い慣れた 鍋CADフリー版 で入力、 DXFファイルで書き出し、 fusion360で取り込んで、形状を作成した。
NYA-01のケース 電子工作3Dプリント
ふと思い立って 簡易型電流プローブNYA-01購入。 006P積層電池との一体型でカッコいいが 保管に難がある。 あと、電源スイッチのOn/Offが分かりづらい。
ということで、3Dプリンタでケースを製作した。
設計時考慮したのは、以下の3点。
- 保管時の基板・端子保護のため、フタが必要。
- 測定時はフタは外せる。
- スイッチと端子の説明をつけたいので、 基板周りにスペースが欲しい。
試行錯誤の結果、こんな形に出来上がった。
写真
| 部品一式 | 合わせてみる | 底にネジ |
| キャップ装着状態 | ラベル | 使用時、 キャップは後部に装着可 |
データは Thingiverseで公開中。 fusion360のデータも付けてます。
実用に耐えるものができたと思う。 で、実際に使ったかというと、 まだ使っていない。
ケース作りたいから買ったのではないかという疑惑が残る。
六角ビット回し 3Dプリント
前にも書いたが、1/4インチ六角軸の工具がマイブーム。 特に 六角軸の六角レンチやダイソーで買える 六角軸付きドリルが気に入っている。 通常、指で直接回して使用するのだが、 力が必要な場合は、 これまたダイソーで売っている 六角軸のラチェット式ドライバーで回している。
このラチェット式ドライバーも大変気に入っているのだが、 そこまで力が必要なことは少ない。 指で回すのと、このドライバーで回すのの、中間ぐらいの 何かがあれば便利では、と思いつき 3Dプリンタで作ることにした。
設計方針
直径は20mmぐらい、 1/4インチ(6.35mm)より若干大きい円に 外接する正六角形の穴をあける。 装着しても、落ちないようにするため、 内部の爪で内径を小さくする。 外側には、滑り止めのため、 練習も兼ねてギザギザを作る。
作ってみる
実際作ってみると、サイズの調整等で 以外に手間取った。1回20分程度でプリント できるのだが、8回ほど作成した。 六角軸の穴は、直径6.6mmの円に外接するサイズ、 直径は、最終的に14mmになった。 ギザギザ加工のやりかたは、 fusion360 + knurlingで検索し 出てきた動画どおりにやってできた。 なかな複雑だし、処理も重いが、 ちゃんとできることに感心。
完成
試行をくりかえしただけに、 出来上がったものには満足している。 データは Thingiverseで公開しているので、興味がある人は 作ってみて欲しい。
カメラ台(3) 3Dプリント
カメラ台も形になってきたので、 ここらでサーボを動かしてみる。 古いArduinoを引っ張り出し、 Servoライブラリのサンプルスケッチを もとにプログラムを作成。 VR(仮想現実ではなく可変抵抗)を回し、 サーボを動かす。
しかし、動きが思わしくない。 希望のイメージから遠い。 ゆっくりと定速で動かしたいのだが、 安いマイクロサーボだと、そう動いてくれない。
1個 $2.99で買ったサーボ では、無理かもしれない。
ということで、 今後は、もっと高いサーボとか ステッピングモータとかを試して行きたい。
ネジ用穴のテスト 3Dプリント
3Dプリンタで、様々なサイズの穴を開けた サンプルを作成し、ネジ穴代わりになる穴系を探した。
試したサイズは、M3用に 直径 2.75mmから3.05mmまで 0.05mm刻みで7個、 M2用にも同様に 1.75mmから2.05mmまで7個。 あと M2とM3のナット用の穴で それぞれ 直径4.1mm, 4.3mm, 6.1mm, 6.3mm の円に外接する正六角形の穴をあけた。
結果は、すべての穴がネジ穴として使用できた。 但し、最大のもの(直径2.05と3.05)は、簡単にバカ穴に なってしまった。穴径が小さくなると、 当然ながら、ねじ込むのに必要な力が大きい。 しかし、六角軸6六角レンチだけでも手で ねじ込める程度。
ナットの穴も、すべて使用できた。
カメラ台(2) 3Dプリント
Fusion360と3Dプリンタの練習で、 カメラ台を設計し直す。
今回のテーマは、以下の2つ。
- 組立性の改良
- 水平の回転軸に大きめの 穴をあけ、配線を通せるようにする
サイズミス、設計ミス等はあったが、 いろいろと知見が得られし、 Fusion360を使い続けることで、 細かい使い方をいろいろと 学習しているような気がする。
カメラ台自体が、いつ完成するか、
わからないが、改良しつつ、
3Dプリンタと3DCADに
習熟していきたい。
組立性の向上
組立性の向上のために、 まずしたことは、 組立易さを考慮すること。 思えば、前回は、形をつくることに 精一杯で、組立易さなど、 ひっとつも考えていなかった。 考えるだけでも、すごい前進である。
考慮以外には、ネジ穴を使用し、 ナットが必要な場所を無くす、 ということを行った。
どのようなサイズの穴を開ければ良いか わからなかったので、Fusion360のHole機能で M3とかの正確なサイズネジ穴を作成した。
結果を言うと、これは失敗だった。 3Dプリンタで印刷すると少し太るので、 力を入れてもネジが全く入ろうとしない。 仕方がないので、M3のタップで少し削る 感じにしたところ、ネジが入り、ちゃんと 締めることができた。無理に力を入れなければ、 ネジ切れてしまう、ということはなさそうだ。
しかし、これでは手間がかかるので、 タップで削らなくてもネジが閉まる 穴のサイズを実験で探したい。
水平回転軸の穴
回転軸の穴は、開けることができたが、 下の部分(回転しない部分)を、まだ設計すら していないので、確かめることはできていない。
下の部分には、回路が入る予定で、
具体的には、まだ考えていないので、
なかなか、ちゃんと設計できない。
とりあえず、メカ的な動作確認が
できる分だけ作りたい。
ネジ・ボルトの図面化
今回、組み立てていて気がついたのだが、 ネジ、ボルトの干渉がやばい。 組み立てられないかと思ったが、 今回はギリギリセーブだった。
ネジ・ボルトもCADに入力し、干渉や、 在庫の有無等を確認する必要があると 痛感した。
お気に入りの工具
3Dプリンタを使い始め、 いくつか新しい工具を導入した。 六角軸ブーム到来。
まずは、六角軸の六角レンチ。 これまでは、普通のL字の六角レンチを使っていたのだが、 アルミフレームの組立等で、頻繁に使い、 回しづらい、と気がついた。 回転させるのに、L字の回転軸でない側が凄く邪魔。 力を入れる場合には、そこを使うわけだが、 力を入れず、高速回転させる時には、 ひたすら邪魔でしょうがない。
そこで、六角軸のレンチを 指で掴んで使ったところ、 非常に回しやすい。 指の力で十分締め付けることもできる。
最初、近くのホームセンターで短いタイプのものを 購入したが、長いのも欲しくなったので、 通販で購入した。
次は、六角軸のドリル。 六角軸のドリルは、昔、金工で使い、 対象に強く押し付けたら、六角の取付部が 曲がってしまったという経験があり、 印象が良くなかった。 しかし、3Dプリント物の穴の補正で ドリルと通す作業をするうち、 手で回すんなら、六角軸ドリルが 使いやすいんじゃない? 100円ショップで売ってるし、 ということで購入。手で使うには、大変具合がいい。 ということで、現在 2mm, 3.2mm, 4.5mm を持っている。 2.5mm、6mmも欲しい。
最後に右にあるオレンジのが、 ダイソーで買った、六角軸のラチェット式ドライバー。 六角軸を指で回せない時に使用。 超便利。 108円とは思えない。
六角軸のタップドリルとか、面取りカッターとかも欲しい。 買うだろうなぁ。
カメラ台 3Dプリント
3Dプリンタでギアやリンクが作れることが わかったので、何か役に立つものを作りたいということで、 USBカメラの向きを変える台、というのを思いついた。
昔, Tilt Pan Kit というヤツで 遊んだこと がある。 ギアとか使えば、もっとしっかりしたものが 作れるのではなかろうか。
で、 Fusion360で設計を行うのだが、 現物無しで設計を続けるのが辛くなり、 とりあえず、形にしてプリントアウト したのが、写真のもの。 いろいろ問題はあるが、 現物があると、改善方法のイメージがしやすい。
現状の最大の問題点は、 組立性の悪さ。 組み立てるのが大変。 部品をバラした写真も欲しかったのだが、 組み立て直すのが面倒で諦めた。
現状ナットを多用しているが、
ABSに適当なサイズの穴を開ければ
代用できそうな気がする。
将来的には、Raspberry Pi Zero-WHあたりを 内蔵し、ネットワーク・カメラとしてまとめたい。 そのために、改良を続けるのも楽しそうだ。
見栄えの良い、カバーなども作りたい。
まずは、サーボを動かしたい。
やはりArduinoか。
作成途中で、 Fusion360のHoleコマンドで、 簡単に皿ネジの穴を作れることに気がついた。
六角穴付き皿ネジとかも欲しくなってきた。
FreeCadとか 3Dプリント
Fusion360でDXFファイルを読み込む方法を憶え、 これで何でも描けるぞと思うが、 なんかFusion360の起動が安定しない。 2回に1回ぐらい、起動しても反応が無く、使えない。 使えない時は、半日ぐらい使えない。 ウィルスソフトの影響も考えたが、 使えることもあるので、よくわからない。
仕方がないのでFreeCadを使い始める。 こちらも、使い方を覚えるのに苦労したが、 なんとかDXFも読み込めるぐらいまでにはなった。 しかしDXFはFusion360の方が楽だ。
とりあえずFreeCadで 手持ちのマイクロ・サーボの 形状を入力してみた。まぁいい感じだ。これを 参照しながら、いろんな形状を入力できれば いいのだが。
ふと Windows defender + fusion360 で検索してみると、 fusion360の実行ファイルを除外ファイルに登録しろ、 というページが複数みつかる。 やってみたら、Fusion360が起動するようになった。 これだったのか。
次はfusion360のアセンブリ機能を試してみたい。 リンク機構を動かしてみたり、できるのかな?
右の画面は、FreeCadのデータを .step形式で エキスポートし、Fusion360で読み込んでみたもの。 当然ながら互換性がある。 両方使えるようになりたい。
メガネ掛け 3Dプリント
ディスプレイを見る用のメガネと 遠くを見るメガネの2個を常用しているため、 片方は、いつも机の上に転がっている。 机が片付いていれば良いのだが、 いつもゴチャゴチャしているので、 机の横の棚にメガネを掛けて置くホルダーを 3Dプリンタで作成した。 フィラメントはクリアのABS.
最初、小さいサイズで試作し、 修正を施し、大きくする。 もっと横幅を大きくしたいが、 これでも印刷に4時間かかるので、 まだ様子見。
使ってみると、安定感も掛けやすさも十分。 幅を広くしてもう1つ作ろうか。
メガネのツルをたためない状態でも掛けられるし、 レンズ面との接触が無いのもいい感じ。
自分の生活環境に適した、フックや収納容器などを プリントするのが、満足感が大きい気がする。 実際に使うわけだし、 具体的に便利にもなる。
あと、アルミフレーム用の 部品も作ってみた。 写真のは 10mm角のアルミフレーム MicroRAX2本を直交させる部品。 こういうを必要に応じて作れるのも 便利そうだ。
テープゲージ! 3Dプリント
今度作ったのは、テープゲージ。 チップ抵抗等の穴間隔4mmテープを 穴10個分の位置で切断するためのゲージ。 チップ抵抗100個入りのテープを何本か購入したのだが、 収納するために適当に短く切ったら、 見栄えは悪いは、小袋に収まりにくいはで、 ここは10個づつに切り分けるべきだろう、
ゲージがあれば便利そうだということで作成。
写真の左の物、スリットの位置を2mm間違えて失敗。 スリットの位置を訂正し、スリットの深さも、それほど いらないということで修正したのが右。 スリットの幅を大きくしたのは、4mmピッチの2個 格納されている高密度のテープに対応するため。 高密度のテープでは穴のラインにチップがあったりする。
ゲージには4mmピッチで直径1mmの突起が9個あり、 テープを引っ掛けることができる。 テープをハサミで切るのに、 力が必要だったり、 切断後のテープが飛んでいったりと、 改良の余地はあるが、 10個で切り出すのは、格段に楽になったので これで良しとする。
このPLAのオレンジの色は サンハヤトの RB-5 リードベンダーを思い出させる。 私のテープゲージも、 サンハヤトの製品、とか言ったら 信じてくれる人もいるかも。
最後に、右の写真は 高密度のテープを装着した状態。 このためにスリットの幅を広くした。
このゲージも、鍋CADで設計後、Fusion360に入力した。 プリントした後、鍋CADで週力したDXFファイルを Fusion360で読み込み、スケッチにする方法を覚えた。 これでFusion360へのデータ入力が格段に楽になる。
microSD差込治具 3Dプリント
X-Smartでサンプルの次にプリントしたのmicroSD差込治具。
仕事で使っているRaspberry Piが、DSI(Display Serial Interface)経由 でLCDを接続していて、DSIのフラットケーブルがmicroSDカードの 抜き差しをすごく邪魔をする。 抜くのは、なんとかなるが刺すのが大変。 一旦ピンセットで近くに置き、それを指で掴んで sdCardの当たる感覚でソケットの位置を探る などして挿入していた。
通常であれば、sdCardの抜き差しなど頻繁にすることではないが、 今回は開発案件で、sdCardのイメージを頻繁に客先に 送る必要がある。
で、作ったのが、この治具。 2DのCAD、鍋CADで設計した後、 Fusion360に入力。 STLファイルを Qidi Printで開き、gcodeに変換後 LANでX-smartの転送、プリントする。 モノが小さいので10分ほどでプリントできる。
スリット幅の間違と、かみ合わせの調整で 2回作り直し、3回目で使えるものができた。
右は使っている状態の写真。 sdCardを刺したあと、治具から外せるか、 というのも重要なポイント。 なんとか外すことができる。
Fusion360は、使う機能だけ、 検索したり動画を見たりして少しづつ覚えている。 よく使う機能には、ショートカットが設定してあるようで、 慣れるともっとはやく入力できそうだ。 しかし、形状の検討をFusion360上でやるのは 難しそうなので、慣れた 鍋CADでやりつづけることに なりそうだ。 鍋CADだとレイヤー機能が使える。 まず、別レイヤーに対象物(今回の例だとmicroSDカード)を 図面化し、それを参照しつつ線を引いていくと自然に 形ができていく。
X-Smart 購入 3Dプリント買い物
購入ネタが続いているが、今度は3Dプリンタを購入した話。
3Dプリンタと言えば、以前 MakerBot社のThing-O-Matick kitことTOMを 持っていた。 2011年、8年前のことだ。 前のBlogにいろいろ書いている。
結局、使わなくなって、学生サークルに寄付してしまった。
その後、結構安く完成品が手に入るようになり、いつかは 手を出そうと考えていたが、 松本圭司氏の 初めての方向け、3Dプリンター生活のはじめ方を読み、 一気に欲しくなった。
しかし、調べてみると、おすすめの X-Smartが品薄だったり、 20kg前後と重かったり、置き場所をどうする とか考えているうちに、気が削がれてしまっていた。
で、先日、ふとAmazonを見ると X-Smartの在庫がある。 置き場所も、フライス盤を置いていた台が 空いている、今買えばGW遊べる、ということで 購入。日曜日届いた。
届いてみると、20kgというのは、少し重い程度で、一人で 余裕に運べる重さだった。重い分、頑丈だし、プリント中、 ヘッドが高速で動いても、本体はびくともしないので いい感じだ。
厳重な梱包を解き、付属のPLAのリールをセットすると、 電源をいれるだけで使える。 なんか、よくできていて、正面のLCDパネルだけでなんでも できる。家電みたいだ。 付属のUSBのテストデータを印刷、1時間ほどかかったが 無事印刷できた。
さぁ次は、自分でデータを作ってプリントせねば。 とりあえず fusion360の無償版をダウンロードし、 愛好者として登録、サインアップする。 無料で使っていいとは、AutoDesk様は太っ腹だ。
とりあえず、プリントしたいものが数点ある。 その後は、歯車とかリンクとか機構ものを 作っていきたいと思っている。